EasyManua.ls Logo

Canrig PC3000-26 - Hot Hydraulic Oil Alarm

Default Icon
428 pages
Print Icon
To Next Page IconTo Next Page
To Next Page IconTo Next Page
To Previous Page IconTo Previous Page
To Previous Page IconTo Previous Page
Loading...
Maintanance, Service, and Troubleshooting
Canrig Drilling Technology Ltd. 6-43
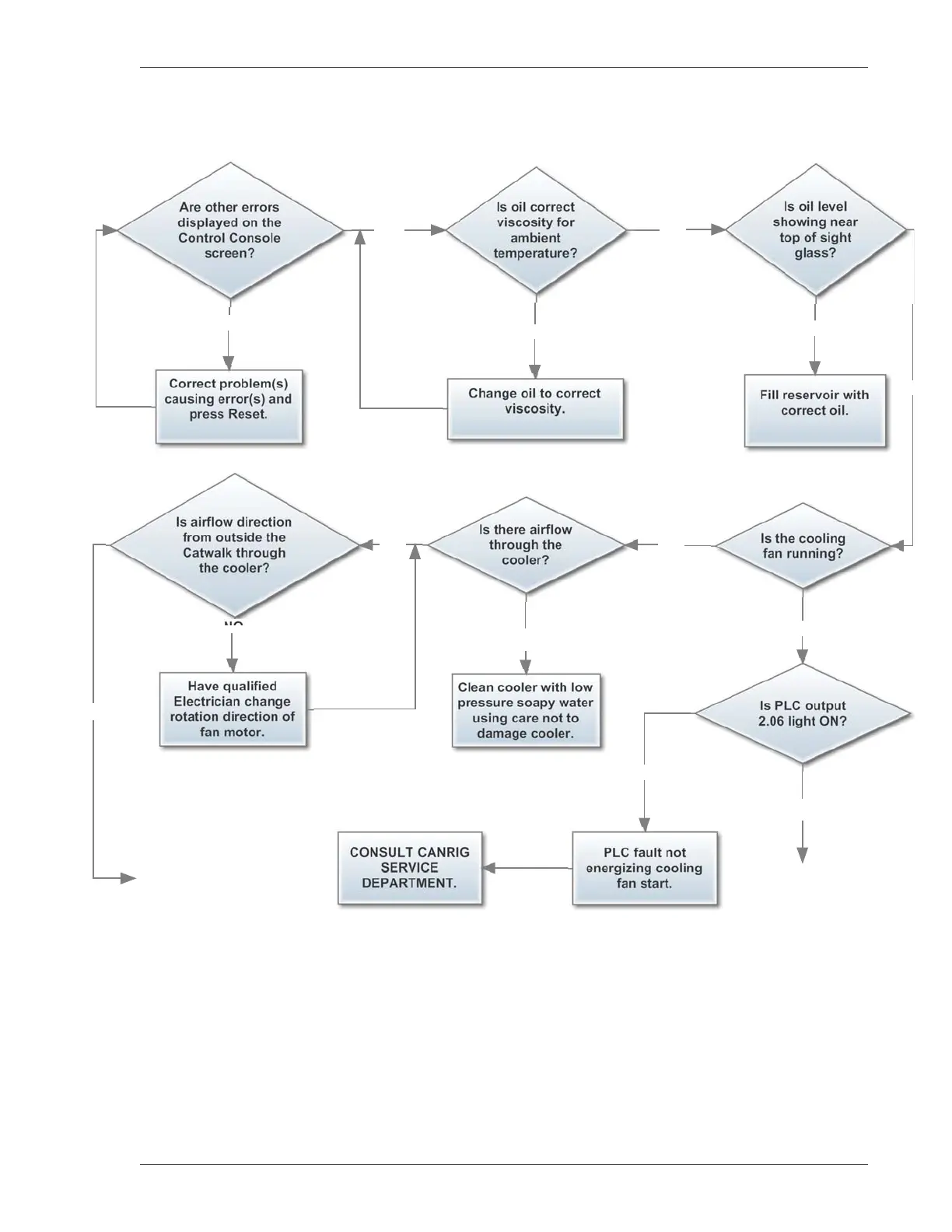
Hot Hydraulic Oil Alarm (Page 1 of 2)
YES
NO
NO
YES
NO
To Page 2 B.
To Page 2 A.
NO
NO
YES
YES
YES
YES
NO
NO
YES

Table of Contents

Related product manuals