EasyManua.ls Logo

Canrig PC3000-26 - Pressure Transducer Error

Default Icon
428 pages
Print Icon
To Next Page IconTo Next Page
To Next Page IconTo Next Page
To Previous Page IconTo Previous Page
To Previous Page IconTo Previous Page
Loading...
PC3000 with 26" Deck (PC3000-26) User’s Manual
6-40 Document ID 13-003 v 2.0
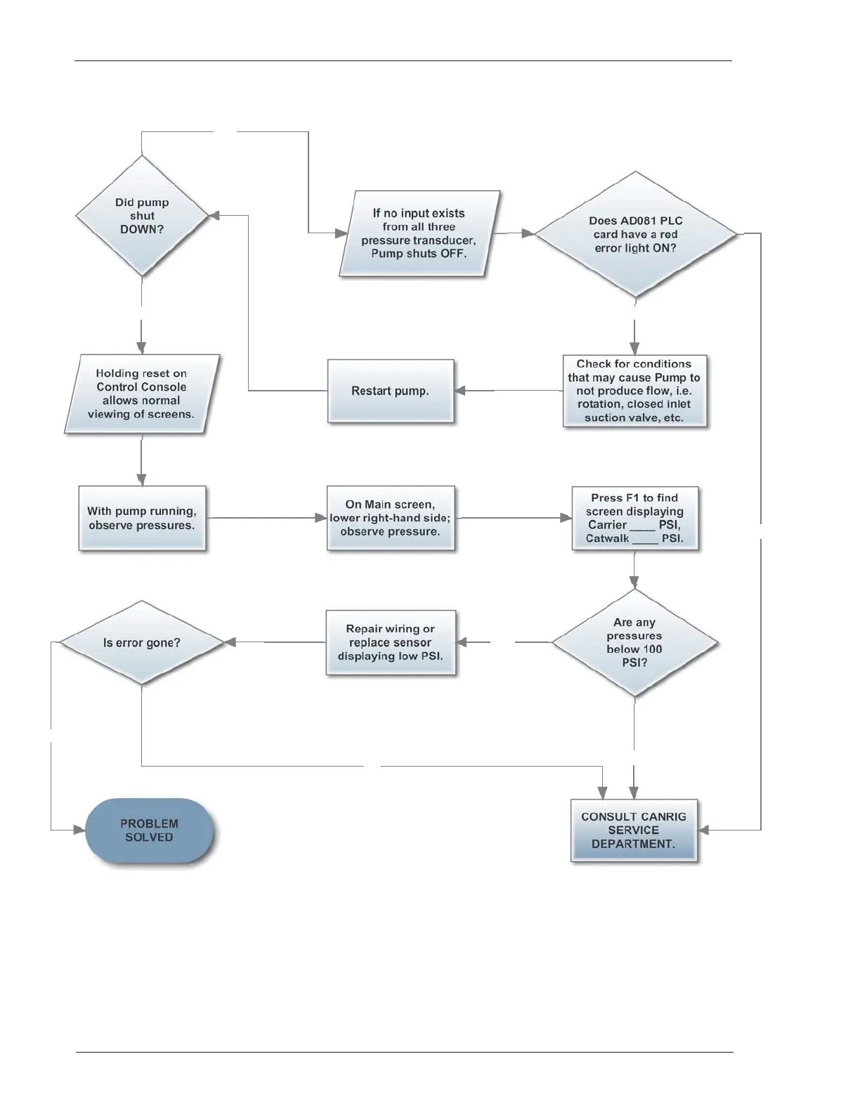
Pressure Transducer Error
NO
NO
YES
NO
YES
YES
NO
YES

Table of Contents

Related product manuals