EasyManua.ls Logo

Canrig PC3000-26 - Skate Operation Troubleshooting

Default Icon
428 pages
Print Icon
To Next Page IconTo Next Page
To Next Page IconTo Next Page
To Previous Page IconTo Previous Page
To Previous Page IconTo Previous Page
Loading...
Maintanance, Service, and Troubleshooting
Canrig Drilling Technology Ltd. 6-35
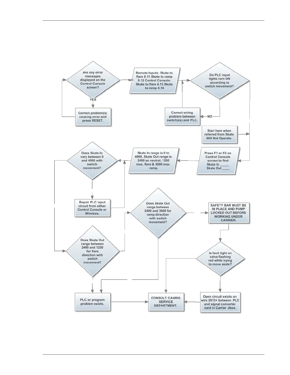
Skate Moves to Ramp End Only
NO
YES
YES
NO
NO
YES
YES
NO
YES
NO

Table of Contents

Related product manuals