EasyManua.ls Logo

Canrig PC3000-26 - Electrical System Troubleshooting

Default Icon
428 pages
Print Icon
To Next Page IconTo Next Page
To Next Page IconTo Next Page
To Previous Page IconTo Previous Page
To Previous Page IconTo Previous Page
Loading...
PC3000 with 26" Deck (PC3000-26) User’s Manual
6-38 Document ID 13-003 v 2.0
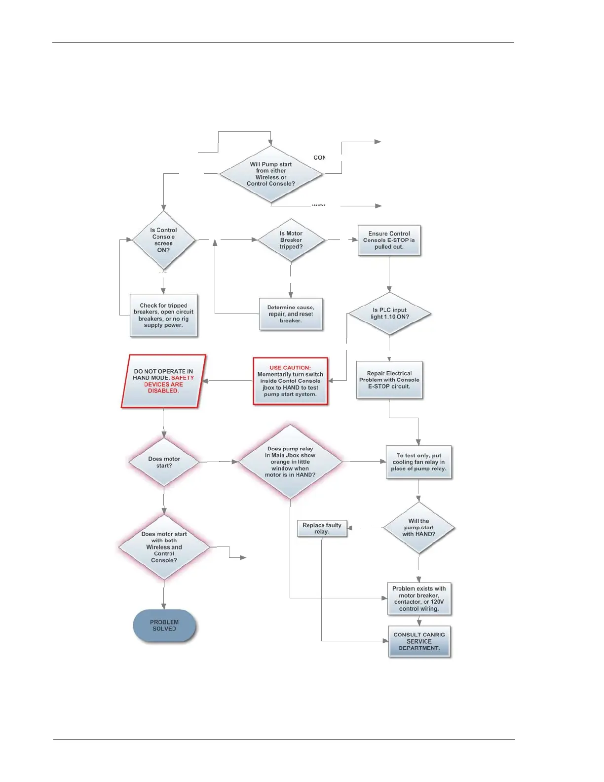
Electrical System
Hydraulic Pump Motor Will Not Start (Page 1 of 2)
NO
Return to "Begin"
YES NO
NEITHER
BEGIN
To Page 2 A
To Page 2 B
CONTROL CONSOLE
WIRELESS
NO
YES
NO
YES
YES

Table of Contents

Related product manuals