EasyManua.ls Logo

Canrig PC3000-26 - Drawing ID: 183100002 (2 of 2) Rev No: D

Default Icon
428 pages
Print Icon
To Next Page IconTo Next Page
To Next Page IconTo Next Page
To Previous Page IconTo Previous Page
To Previous Page IconTo Previous Page
Loading...
JIC MMF Tee
8-8-8
JIC MMF Run Tee
8-8-8
90 JIC Hose End
8-8
8-8
Straight JIC Hose End
ORB x JIC Straight
8-8
ORB x JIC Straight
8-8
8-8
Straight JIC Hose End
ORB x JIC Straight
8-8
8-8
Straight JIC Hose End
JIC MMF Run Tee
8-8-8
JIC Bulkhead Tee
8-8-8
8-8
Straight JIC Hose End
JIC MMF Run Tee
8-8-8
JIC Bulkhead Tee
8-8-8
8-8
Straight JIC Hose End
ORB x JIC 90 Elbow
8-8
ORB x JIC 90 Elbow
8-8
8-8
Straight JIC Hose End
8-8
Straight JIC Hose End
8-8
Straight JIC Hose End
8-8
Straight JIC Hose End
8-8
Straight JIC Hose End
JIC 90 Bulkhead
8-8
8-8
Straight JIC Hose End
JIC 90 Bulkhead
8-8
ORB x JIC 90 Elbow
8-8
ORB x JIC 90 Elbow
8-8
8-8
Straight JIC Hose End
8-8
Straight JIC Hose End
8-8
Straight JIC Hose End
ORB x JIC 90 Elbow
8-8
8-8
Straight JIC Hose End
8-8
Straight JIC Hose End
ORB x JIC 90 Elbow
8-8
8-8
Straight JIC Hose End
JIC 90 Bulkhead
8-8
8-8
Straight JIC Hose End
8-8
Straight JIC Hose End
JIC 90 Bulkhead
8-8
8-8
Straight JIC Hose End
ORB x JIC Straight
8-8
8-8
Straight JIC Hose End
ORB x JIC Straight
8-8
ORB x JIC 90 Elbow
8-8
ORB x JIC 90 Elbow
8-8
ORB x JIC 90 Elbow
8-8
ORB x JIC 90 Elbow
8-8
ORB x JIC 90 Elbow
8-8
ORB x JIC 90 Elbow
8-8
INDEXER
ODS
INNER
INDEXER
ODS
OUTER
PIPE
RACK
ODS
REAR
PIPE
RACK
ODS
MIDDLE
PIPE
RACK
ODS
FRONT
INDEXER
ODS
OUTER
INDEXER
ODS
INNER
INDEXER
ODS
OUTER
INDEXER
ODS
INNER
ORB x JIC 90 Elbow
8-8
ORB x JIC 90 Elbow
8-8
ORB x JIC Straight
8-8
ORB x JIC Straight
8-8
8-8
Straight JIC Hose End
8-8
Straight JIC Hose End
8-8
Straight JIC Hose End
8-8
Straight JIC Hose End
ORB x JIC 90 Elbow
8-8
ORB x JIC 90 Elbow
8-8
ORB x JIC Straight
8-8
ORB x JIC Straight
8-8
8-8
Straight JIC Hose End
8-8
Straight JIC Hose End
8-8
Straight JIC Hose End
8-8
Straight JIC Hose End
ORB x JIC 90 Elbow
8-8
ORB x JIC 90 Elbow
8-8
ORB x JIC Straight
8-8
ORB x JIC Straight
8-8
8-8
Straight JIC Hose End
8-8
Straight JIC Hose End
8-8
Straight JIC Hose End
8-8
Straight JIC Hose End
8-8
Straight JIC Hose End
8-8
Straight JIC Hose End
8-8
Straight JIC Hose End
8-8
Straight JIC Hose End
8-8
Straight JIC Hose End
8-8
Straight JIC Hose End
8-8
Straight JIC Hose End
JIC MMF Tee
8-8-8
JIC MMF Run Tee
8-8-8
90 JIC Hose End
8-8
8-8
Straight JIC Hose End
ORB x JIC Straight
8-8
8-8
Straight JIC Hose End
8-8
Straight JIC Hose End
8-8
Straight JIC Hose End
8-8
Straight JIC Hose End
8-8
Straight JIC Hose End
90 JIC Hose End
8-8
90 JIC Hose End
8-8
#49
#50
#20
#19
#21
#22
#50
#49
#23
#24
#50
#49
#6
#5
#11
#12
#3
#9
#10
#2
#1
#4
#13
#14
#15
#17
#18
#16
#7
#8
#17
#18
#11
#12
#
7
#
8
#
15
#
16
#
20
#
19
#
22
#
21
#24
#23
Y/M/D
No. BY
REVISIONS
NOTICE
THE DRAWING, INFORMATION AND SUBJECT MATTER HEREOF ARE THE
CONFIDENTIAL, SOLE AND EXCLUSIVE PROPERTY OF CANRIG DRILLING
TECHNOLOGIES CANADA LTD. AND ARE NOT TO BE COPIED,
WHATSOEVER WITHOUT THE WRITTEN CONSENT OR DIRECTION.
DRAWN BY:
CHECKED BY:
SCALE: SIZE:
D
DATE ISSUED: REV.
ELECTRICAL SPECIFICATIONS
ELECTRICAL ENCLOSURES
All electrical enclosures will be rated Nema
4 or better and of Stainless Steel
construction unless otherwise stated.
ELECTRICAL COLOR CODE
Digital Input ------ Orange
Digital Output ---- Yellow
Analog Input ----- Red
Analog Output --- White
24 VDC Power ---- Red
0 Volt -------------- Black
AC Ground -------- Green
ELECTRICAL WIRING
All electrical wiring will be to CSA
starndards for non classified, zone 0 and
zone 1. Requirments
DRAWING #: SHEET #:
APPROVED BY:
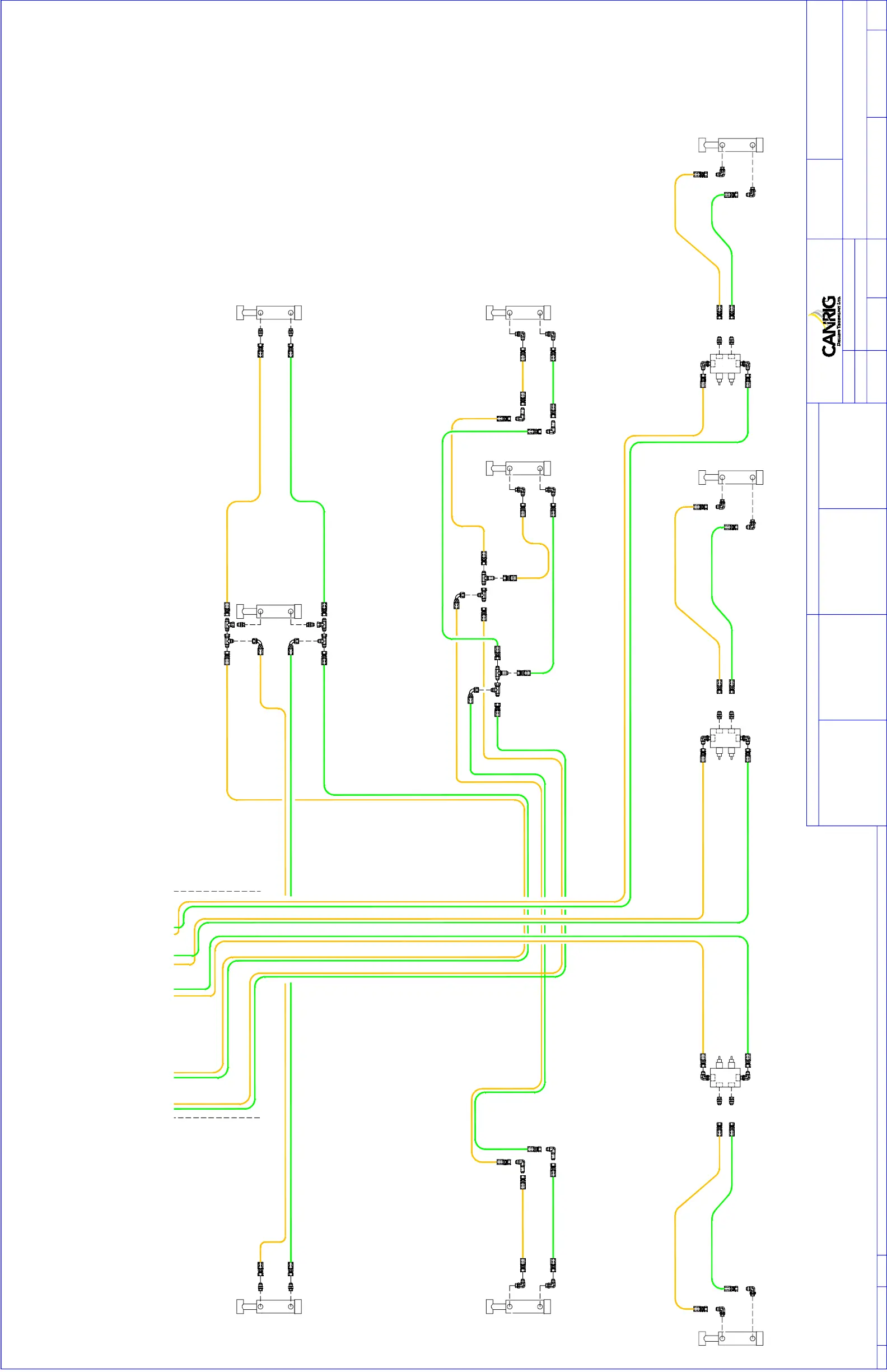
HYDRAULIC SPECIFICATIONS
HYDRAULIC COLOR CODE
Pressure ---------- Red
Return ------------ Blue
Work Port A ------ Orange
Work Port B ------ Green
Pilot Flow --------- Brown
Symbols ---------- Black
HYDRAULIC PLUMBING
All HYDRAULIC HOSE TO BE RATED FOR A
MINIMUM OF 3000 PSI, TOUGH COVER, JIC
37 ° FLARE CONNECTION UNLESS OTHERWISE
STATED. ALL ADAPTER FITTINGS TO BE ORB
OR JIC UNLESS OTHERWISE STATED
PC3000 CATWALK ASSEMBLY
HYDRAULIC PLUMBING SCHEMATIC
GWL
NTS 12/08/24
183100002 D
2 OF 2

Table of Contents

Related product manuals