EasyManua.ls Logo

Canrig PC3000-26 - Device Operation

Default Icon
428 pages
Print Icon
To Next Page IconTo Next Page
To Next Page IconTo Next Page
To Previous Page IconTo Previous Page
To Previous Page IconTo Previous Page
Loading...
PC3000 with 26" Deck (PC3000-26) User’s Manual
6-26 Document ID 13-003 v 2.0
Device Operation
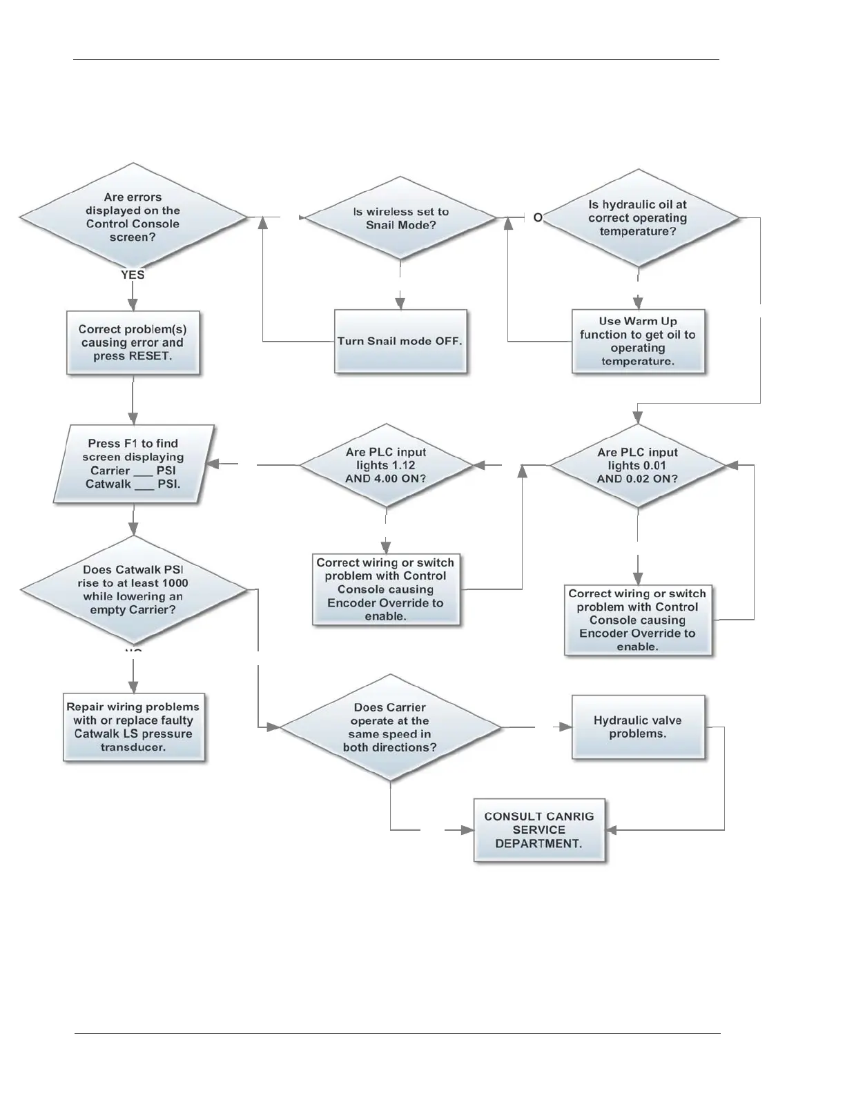
Carrier Moves Slowly Below Pocket and Between Pocket and Roller Positions
NO
YES
YES
NO
NO
YES
NO
NO
NO
YES
YES
NO
YES
YES

Table of Contents

Related product manuals