EasyManua.ls Logo

Cavli Wireless C100QM - Page 33

Default Icon
97 pages
Print Icon
To Next Page IconTo Next Page
To Next Page IconTo Next Page
To Previous Page IconTo Previous Page
To Previous Page IconTo Previous Page
Loading...
Cavli Wireless C100QM/C10QM Hardware Manual
33
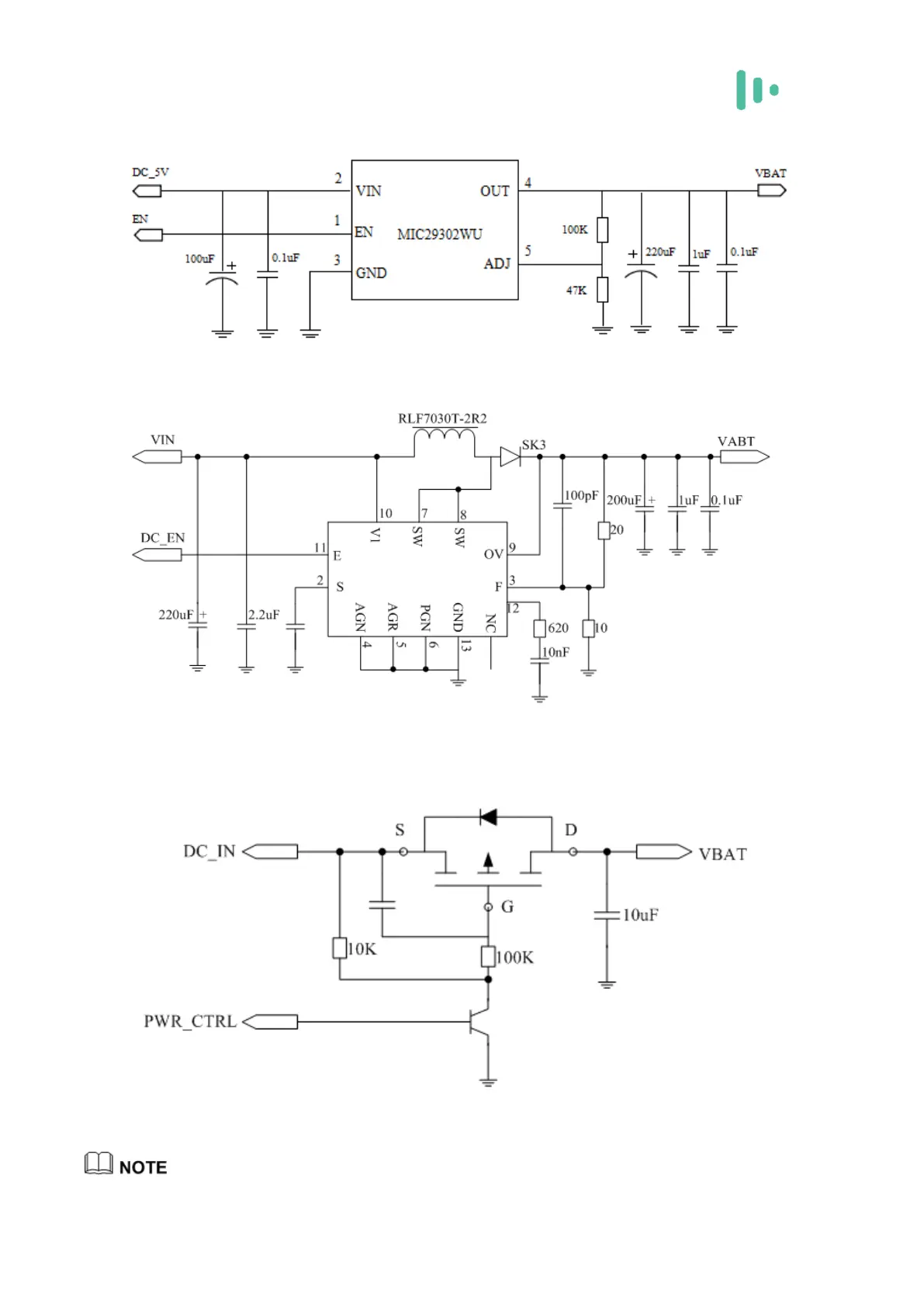
Figure 3-4 LDO linear power reference circuit
Figure 3-5 DC switching power supply reference circuit
Figure 3-6 PMOS tube control power switch reference circuit

Table of Contents

Related product manuals