EasyManua.ls Logo

Cavli Wireless C100QM - Power down; Reset Control

Default Icon
97 pages
Print Icon
To Next Page IconTo Next Page
To Next Page IconTo Next Page
To Previous Page IconTo Previous Page
To Previous Page IconTo Previous Page
Loading...
Cavli Wireless C100QM/C10QM Hardware Manual
36
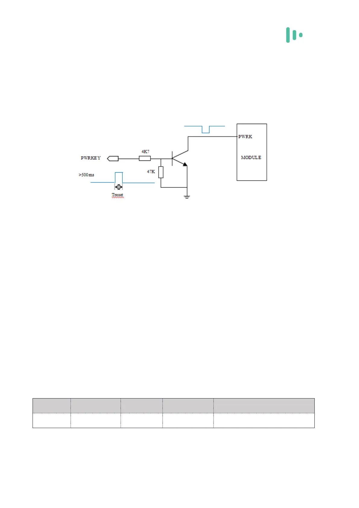
It is recommended to use the open-collector drive circuit to control the PWRKEY,
which can be released after the base level is pulled for 500ms. The switch can also be
designed with a push button. The button accessory requires a TVS tube for ESD
protection.
Figure 3-8 Power-on reference circuit
3.4.3 Power down
If the C100QM/C10QM module is to be shut down, the shutdown can be controlled
by the PWRKEY pin. At this time, the module performs a normal shutdown process. The
module can also be shut down via the AT command (this feature is under development).
3.4.4 Reset control
The C100QM/C10QM module PIN20 signal is the RESET pin. When the application
detects a module error, the module can be reset when the software is not responding. The
module can be reset by pulling the pin low for 100-450ms. The pull-up resistor 10K to
VDD_EXT is recommended outside the pin. The RESET pin is sensitive to interference. A
10nF to 0.1μF capacitor can be placed near the signal for signal filtering. Keep away from
RF interference signals when routing.
Table 3-7 Reset foot definition
Pin
Signal name
I/O
High value
description
20
RESET
PI
1.8V±0.3V
Active low

Table of Contents

Related product manuals