EasyManua.ls Logo

Citizen CL-S6621 - Adjusting Ribbon Tension

Citizen CL-S6621
227 pages
To Next Page IconTo Next Page
To Next Page IconTo Next Page
To Previous Page IconTo Previous Page
To Previous Page IconTo Previous Page
Loading...
Operation of Control Parts
CL-S6621 2-38
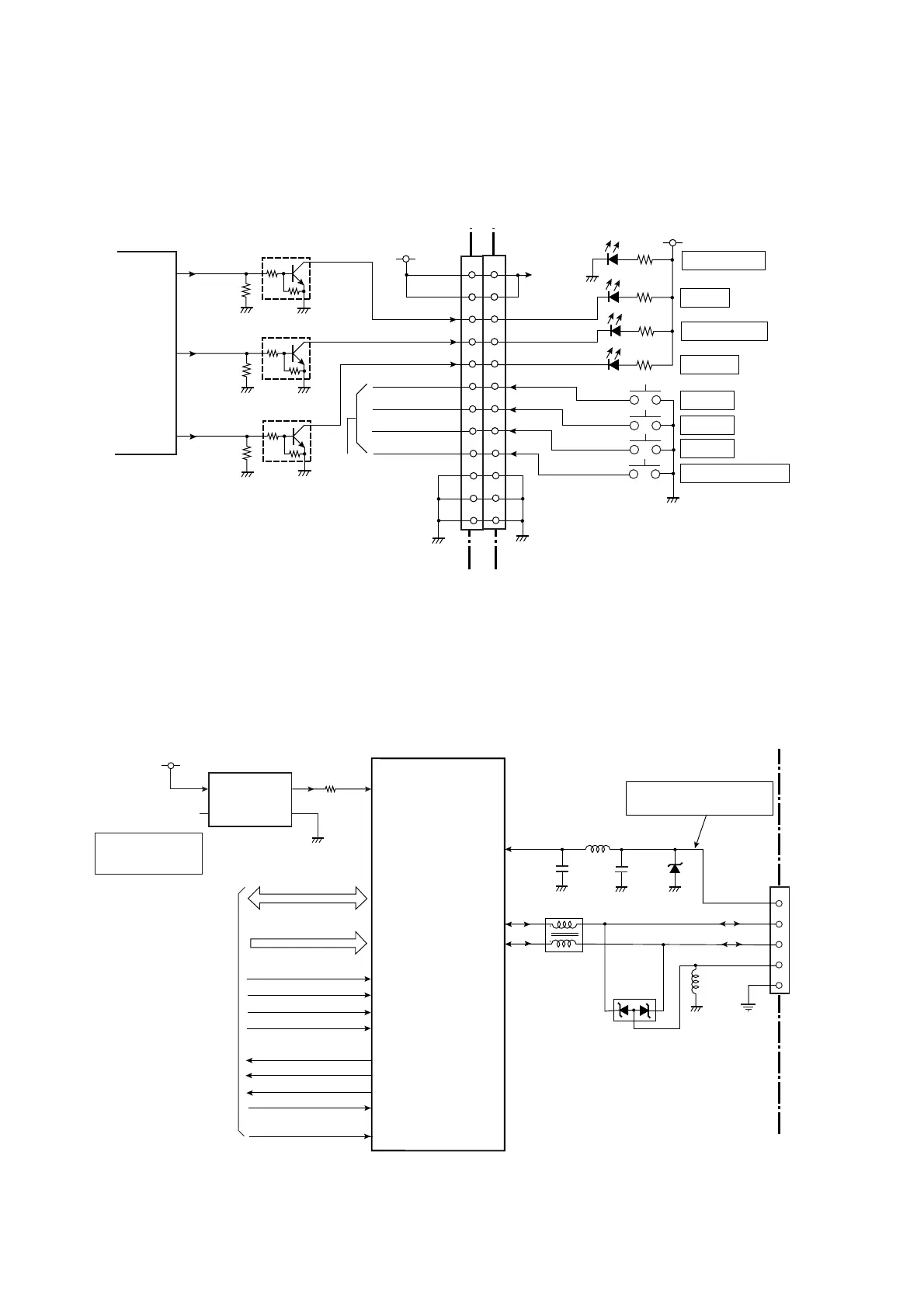
(4) Ope-pane circuit
The ope-pane circuit consists of 4 LEDs and 4 switches.
U14 (FPGA) controls the transistors (Q2 to Q4) to turn ON/OFF the LEDs. Each switch signal
is input to U1A (CPU). (The following shows the simplified circuit diagram.)
(5) USB I/F control circuit
The USB I/F control circuit supports the interface with a high-speed USB2.0 device.
It consists of U28 (high-speed USB2.0 controller) and peripheral circuits.
X3 (clock generator) generates a 48MHz clock for U28. Pins 41 (VBUS), 39 (DM0) and 40
(DP0) are for USB interface. U28 is controlled by U1A (CPU).
3
4
1
4
5
2
J4
6
7
8
+3.3V
[SA, Main PCB]
9
10
11
12
PRTLED
CNDLED
ERRLED
SW/STOP
SW/MODE
SW/PAUSE
SW/FEED
+3.3V
[SA, Opepane PCB]
POWER ON (Green)
PRINT (Green)
CONDITION (Orange)
ERROR (Red)
FEED
PAUSE
STOP
MODE/REPEAT
+3.3V
D304
D303
D302
SW302
SW303
SW304
SW301
D301
3
4
1
4
5
2
CN301
6
7
8
9
10
11
12
To
U1A CPU
B1_9
U14
FPGA
Q4
DTC114EM
LED_R
R142
E1
Q3
DTC114EM
LED_O
R141
Q2
DTC114EM
LED_G
R140
B3_31
L16
B3_30
L15
1
2
3
4
5
D7
L7
J18
L8
C137
L6
SG
USBVCC
USBLGND
DP
DM
USB I/F
[SA, Main PCB]
C138
D6
RD_N
WR0_N
WR1_N
CS_N
U28
R8A66597FP
To/From
U1A CPU
D0-D15
A1-A7
High Speed USB2.0 Controller
SOF_N
DREQ0_N
RST_N
DACK0_N
62-69
72-79
47-49
52-55
D0-D15
A1-A7
INT_N
G
+3.3V
Clock Generator
Clock for USB2.0
(48MHz)
X3
V
SB
C
23
4
1
3
2
R129
DSC8002DI1
(48MHz)
XIN
nRD
56
57
58
nUSBCS
59
LLDQM/nLLBE
2
LUDQM/nLUBE
3
UBREQ
4
UBACK
5
nGRESET
44
UB2INTP0
UB2INTP1
41
VBUS
39
DM0
40
DP0
High when USB
connector is connected.

Table of Contents

Other manuals for Citizen CL-S6621

Related product manuals