EasyManua.ls Logo

ComAp InteliDrive FLX LITE - Engine Load Limitation with Analog Output

ComAp InteliDrive FLX LITE
228 pages
Print Icon
To Next Page IconTo Next Page
To Next Page IconTo Next Page
To Previous Page IconTo Previous Page
To Previous Page IconTo Previous Page
Loading...
ID-FLX Lite Global Guide
67
Input
Analog input
CU: AI1-AI9
AIO: AI1-AI4
Binary input
Binary input
LoadRequest2
LoadRegDisable
(optional)
Binary input
Binary input
RegRequest2
R Reg Disable
(optional)
Output
Analog output
Analog output
Load Limit
ByRPMCtrlAout
(plug-in module)
Setpoints
Load limit
Load Input = Load
Load Bias
Load Request 1
Load Request 2
Load ReqRamp
Load UpLimit
Load DownLimit
Load Gain
Load Integral
Regulator
Reg Input
Reg Bias
Request
Request 2
Reg Gain
Reg Integral
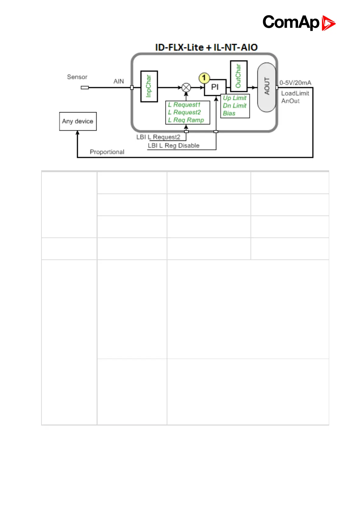
Engine load limitation with analog output
Purpose: Protect the engine against overload by reducing the load.
Description: The engine load (e.g. feeder speed) is reduced when actual Percentual load (coming from ECU) is
over the LoadRequest 1 (page 136) (or Load request 2 (page 136)) setpoint. Load can be continuously

Table of Contents

Related product manuals