EasyManua.ls Logo

ComAp InteliDrive FLX LITE - Speed Request Chart; AUT Mode: Engine Load Limitation - Overview

ComAp InteliDrive FLX LITE
228 pages
Print Icon
To Next Page IconTo Next Page
To Next Page IconTo Next Page
To Previous Page IconTo Previous Page
To Previous Page IconTo Previous Page
Loading...
ID-FLX Lite Global Guide
64
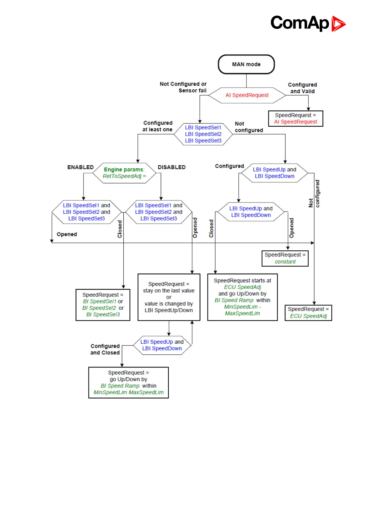
Speed request chart
5.15.10 AUT mode: Engine load limitation overview
Functions below can reduce the engine load when is over adjusted limit.
Two functions 1
st
PI loop and 2
nd
Comparator with Hysteresis (CMPH) are available and these functions are
described below. The function setup is done by corresponding setpoints in Load limit group. This group has one
PI loop and one CMPH. Both functions can use different inputs from ECU (Engine Load or RPM) or from pickup
(RPM) or value from analog input.

Table of Contents

Related product manuals