EasyManua.ls Logo

CombiLift C3000CB - Hydraulic Functions Circuit

Default Icon
59 pages
Print Icon
To Next Page IconTo Next Page
To Next Page IconTo Next Page
To Previous Page IconTo Previous Page
To Previous Page IconTo Previous Page
Loading...
Combilift Ltd C2500-C3000CB O&S Manual
5-1
C2500CB-OM-EN-11
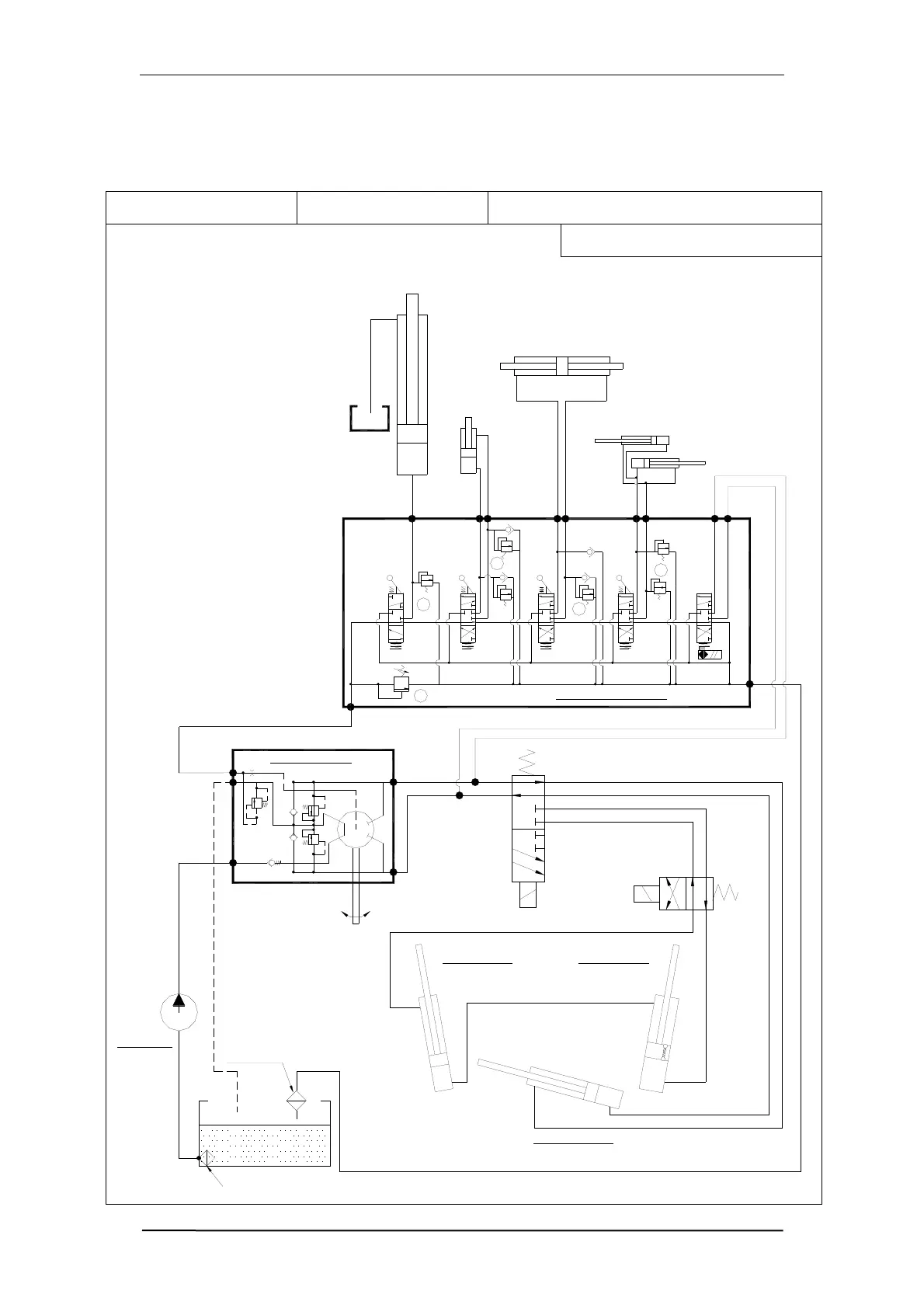
Section 5: Technical Information & Circuit Diagrams
5.1 Hydraulic Functions Circuit
Title: Hyd. Functions Circuit
Model:
Combi CB
COMBILIFT LTD
Revision Date:06/10/09
MAIN RELIEF VALVE
5
TILTLIFT
SECTION
S/A
1
2
5 SECTION VALVE CHEST
FORKPOSSIDESHIFT
D/A
SECTION
ELECTRICAL
3
4
LIFT
LH. STEERING
PRIMING VALVE
IN PISTON HEAD
RH. STEERING
REAR STEERING
GEAR PUMP
R
L
P
T
EF
STEERING MOTOR
In Tank Strainer Filter
90 Micron
Return Filter
25 Micron
REFLEX
STEERING
STEERING
SOLENOID
(6 PORT)
TILT
Sideshift
Fork Positioner
Pressure Settings
Main = 3800PSI/262Bar
Lift = 3600PSI/248Bar
Tilt = 3800PSI/262Bar
Sideshift = 2600PSI/180Bar
Positioner = 2400PSI/166Bar

Table of Contents

Related product manuals