EasyManua.ls Logo

Cornelius CCM0330 - Page 28

Cornelius CCM0330
129 pages
Print Icon
To Next Page IconTo Next Page
To Next Page IconTo Next Page
To Previous Page IconTo Previous Page
To Previous Page IconTo Previous Page
Loading...
Troubleshooting Trees
Page C5
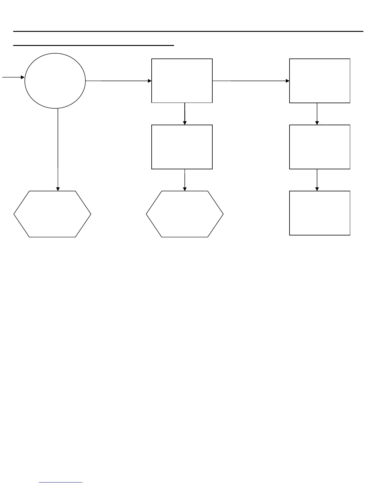
Machine Runs, Does Not Make Ice (continued)
HIGH OR NORMAL
SUCTION
Check refrigerant
pressures, see page
E1
If head pressure is
also high, make sure
Condenser is clean
and machine has
good air flow
Is water
leaking out of
the Purge
Drain or Water
Trough?
NO
YES
OK
LOW SUCTION OK
Recover and weigh
in refrigerant charge
Check Hot Gas
Valve for leakage
during freeze, see
page E5
Check for inefficient
Compressor
OK
Low side
restriction or
defective TXV
Repair water
leakage defect

Table of Contents

Related product manuals