EasyManua.ls Logo

Cornelius CCM0330 - Pump down System (Remote Only); Liquid Line Solenoid; Receiver

Cornelius CCM0330
129 pages
Print Icon
To Next Page IconTo Next Page
To Next Page IconTo Next Page
To Previous Page IconTo Previous Page
To Previous Page IconTo Previous Page
Loading...
Refrigeration System
Page E7
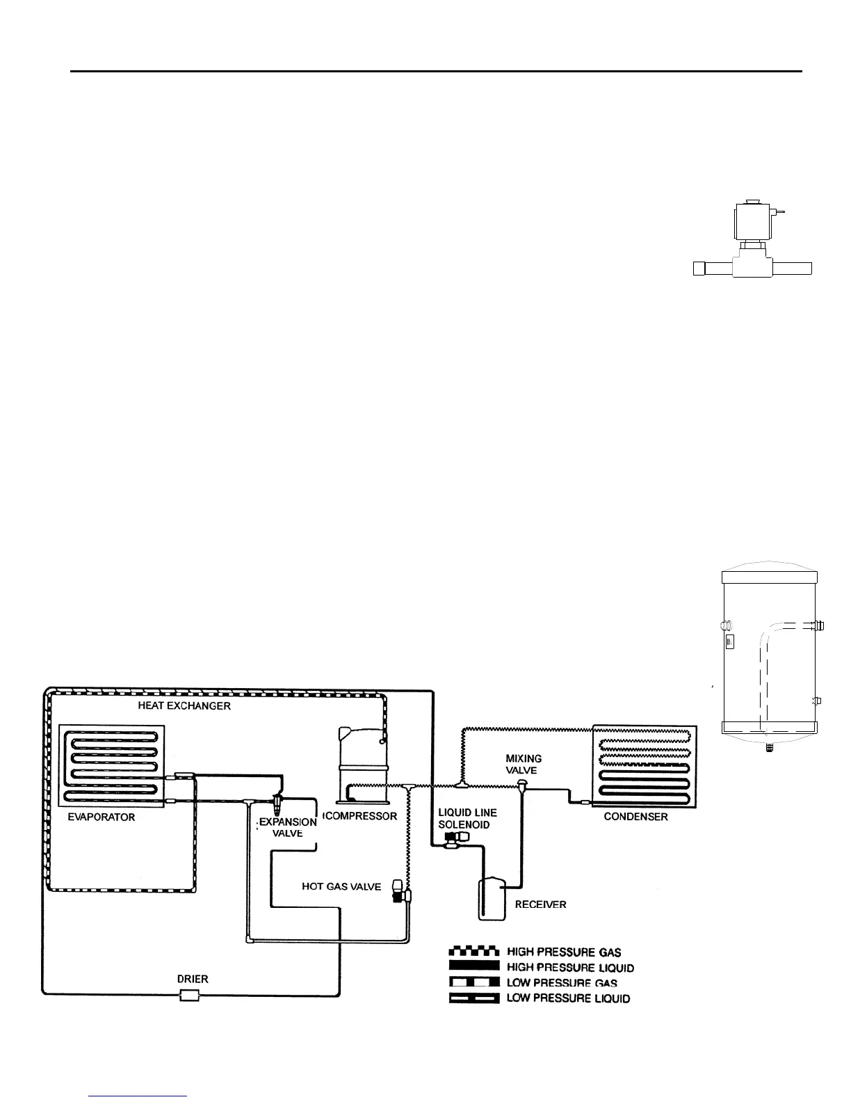
Pump Down System (Remote Only)
The pump down system prevents liquid refrigerant from migrating to the evaporator and
compressor during the off cycle and prevents the compressor from slugging or starting under an
excessive load.
Liquid Line Solenoid
When a machine with a remote condenser shuts off, the liquid line solenoid valve,
located at the outlet of the receiver, is de-energized causing the valve to close
completely restricting the flow of refrigerant. The compressor will pump all of the
refrigerant into the condenser and receiver.
As the system pumps down, the pressure on the low side of the system drops. When the suction
pressure drops to 10 psi (.68 bar), the pump down control opens and shuts the machine off. See
page F9 for pump down control operation. Liquid refrigerant is stored in the condenser and
receiver while the machine is off. It is normal for the machine to pump down once or twice an hour
as the pressures equalize.
When the machine comes back on (the bin switch closes or the selector switch placed to the ICE
position), the liquid line solenoid valve opens and the refrigerant is released from the receiver.
When the suction pressure rises to 35 psi (2.38 bar) the pump down control closes and the
machine comes back on. If the machine will not pump down, the valve may not be closing all the
way. A weak compressor will also prevent the machine from pumping down. Check for signs of a
weak compressor before replacing the liquid line solenoid. Prior to replacing the valve,
disassemble and check for obstructions that may not allow the valve to seat.
Receiver
If the system has a remote condenser, the refrigerant will enter a receiver before
passing through the filter drier. The receiver holds reserve liquid refrigerant during
the freeze cycle. The receiver also stores liquid refrigerant during the off cycle.

Table of Contents

Related product manuals