EasyManua.ls Logo

Cornelius CCM0330 - Machine Runs, Does Not Make Ice

Cornelius CCM0330
129 pages
Print Icon
To Next Page IconTo Next Page
To Next Page IconTo Next Page
To Previous Page IconTo Previous Page
To Previous Page IconTo Previous Page
Loading...
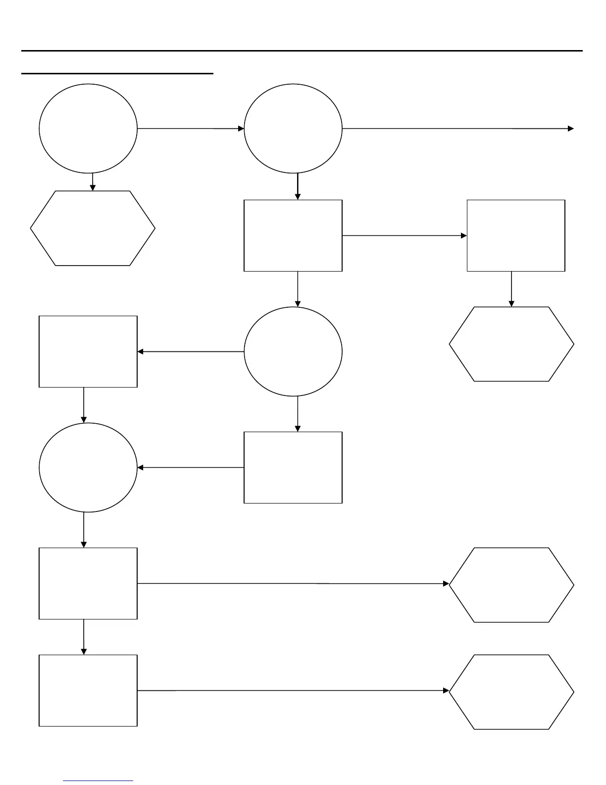
Troubleshooting Trees
Page C4
Machine Runs, Does Not Make Ice
YES GO TO PAGE C5
NO
YES
Is water
running over
the
evaporator?
Check for power to
the compressor
contactor coil
Check contactor for
bad contactor or coil.
Replace if defective
Is the
compressor
running?
NO
GOOD
OK
Check Selector
Switch,
Replace if defective
Check the suction
pressure, is it low or
high?
NO
OK
HIGH
LOW
O
K
O
K
Does the unit
have a remote
condenser?
Check High
Pressure reset if
necessary
Continue if the
machine has a
remote
condenser
Check refrigerant
charge
OK
Compressor or
Start
Components
could be
defective, see
page F2
Pumpdown
Control possibly
bad
Liquid Line
Solenoid not
opening
Go to the
Troubleshooting
Tree on page
C12

Table of Contents

Related product manuals