EasyManua.ls Logo

Datasat AP25 - Page 50

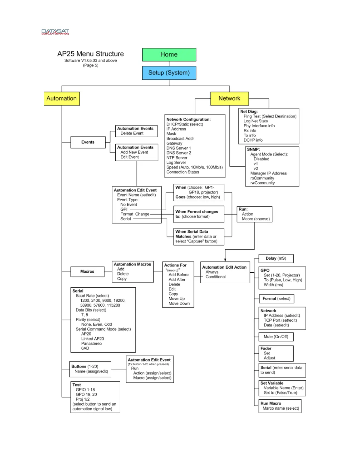
Datasat AP25
170 pages
Print Icon
To Next Page IconTo Next Page
To Next Page IconTo Next Page
To Previous Page IconTo Previous Page
To Previous Page IconTo Previous Page
Loading...
AP25 Installation and Operating Guide Page 50
AP25 Installation & Operating Guide Document # 9301H79500 Ver. 1.00

Table of Contents

Related product manuals