EasyManua.ls Logo

Diamondview DV55RM5 - Page 58

Diamondview DV55RM5
60 pages
Print Icon
To Next Page IconTo Next Page
To Next Page IconTo Next Page
To Previous Page IconTo Previous Page
To Previous Page IconTo Previous Page
Loading...
58
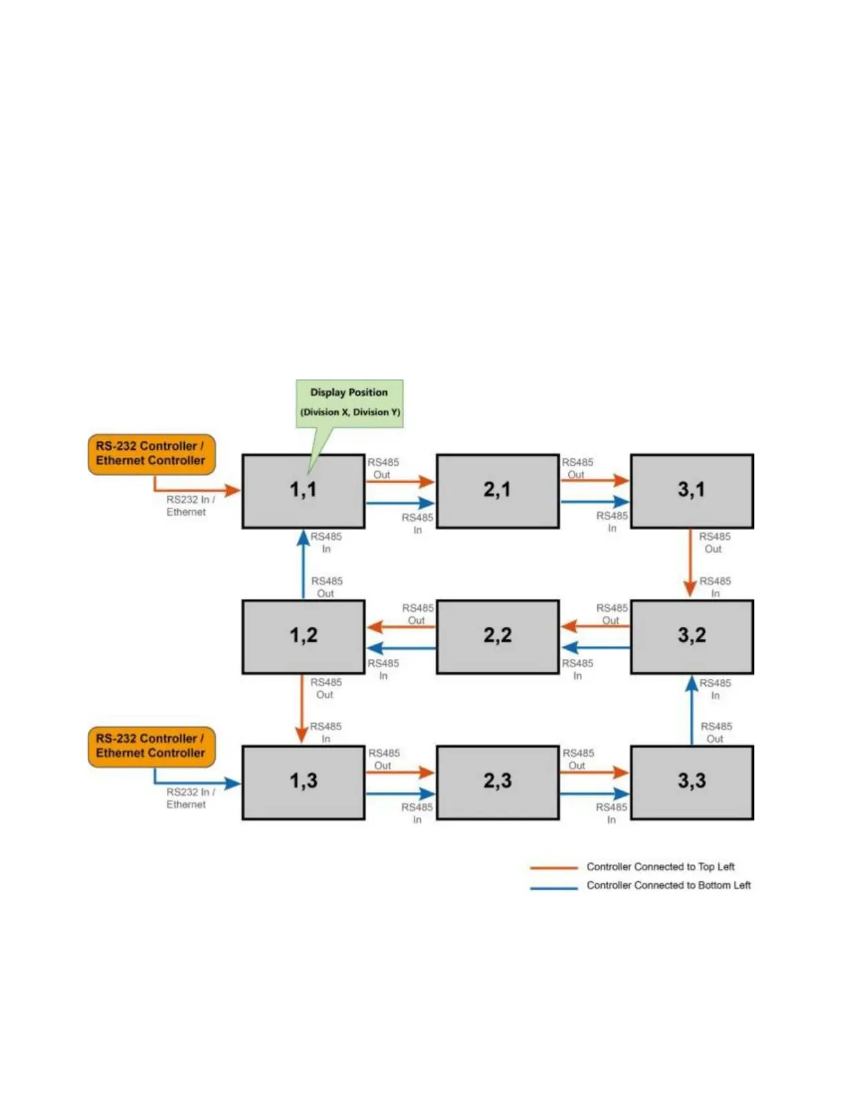
Connecting an RS232 or an Ethernet controller to a video wall in
landscape orientation
Complete the following steps to connect an RS232 or an Ethernet controller to a video wall in landscape orientation.
It is not recommended that more than 25 display panels be daisy-chained together using the RS485 input and
outputs. If you are working with a video wall that exceeds 25 display panels, consider breaking the video wall into
groups of 25 display panels or less, and then use separate RS232 or Ethernet connections to control each group.
To control a video wall using the IR remote control, plug the IR extender into the first display panel in the daisy-
chain.
1. Connect the controller to the top-left or bottom-left display panel.
2. Connect the remaining panels as illustrated.