EasyManua.ls Logo

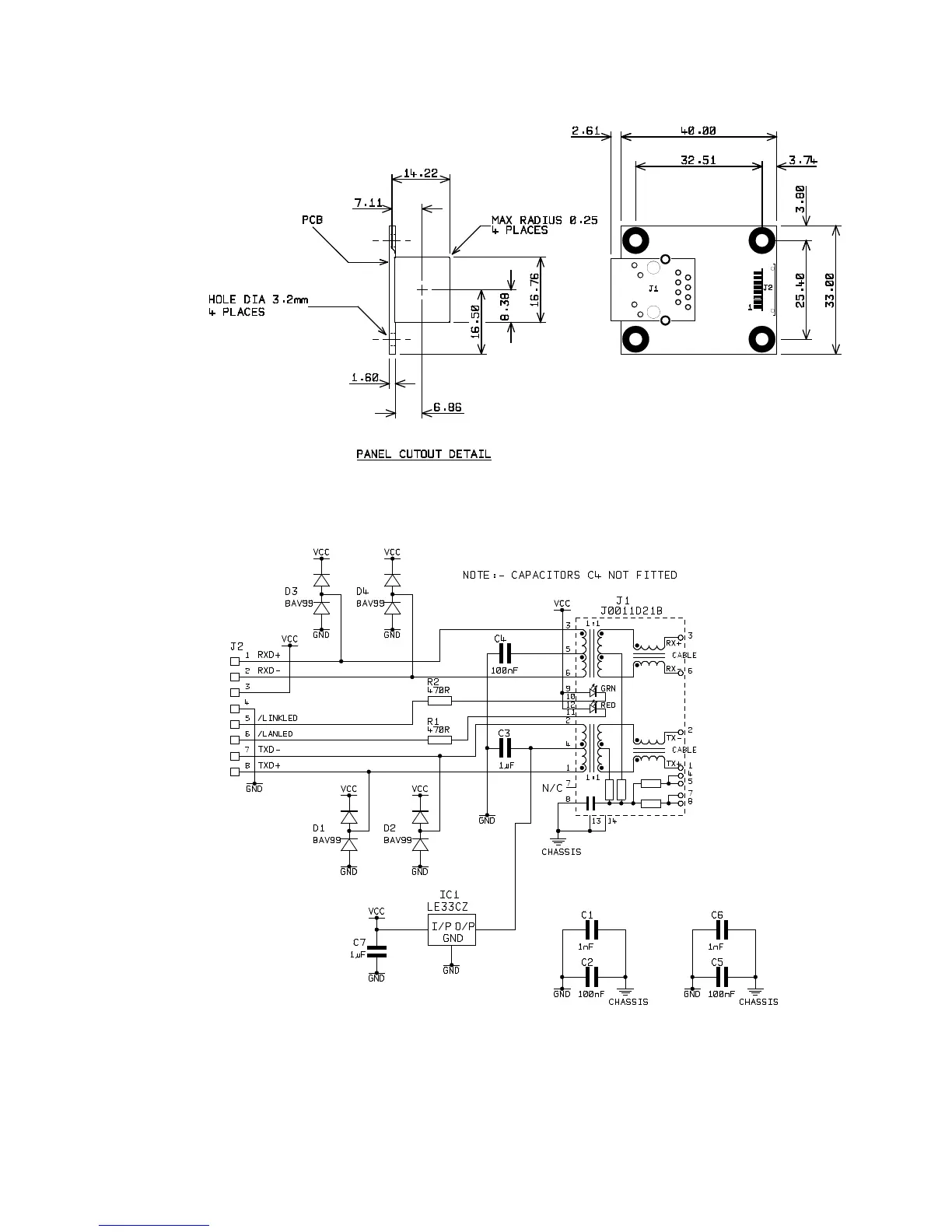
DSP TP400 PC - Figure J1 - Tp400 Et Mechanical Drawings; Figure J2 - Tp400 Et Circuit Diagram

Default Icon
140 pages
Print Icon
To Next Page IconTo Next Page
To Next Page IconTo Next Page
To Previous Page IconTo Previous Page
To Previous Page IconTo Previous Page
Loading...
J2 164004.C03
FIGURE J1 - TP400ET MECHANICAL DRAWINGS
FIGURE J2 - TP400ET CIRCUIT DIAGRAM

Table of Contents