EasyManua.ls Logo

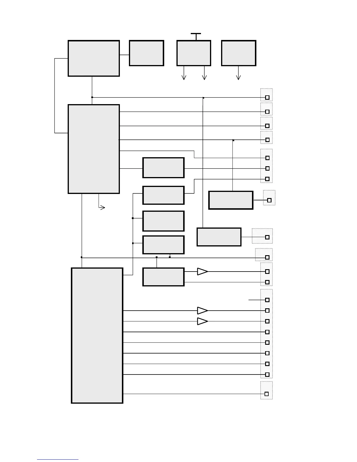
DSP TP400 PC - Figure 1 - Tp400 Block Diagram

Default Icon
140 pages
Print Icon
To Next Page IconTo Next Page
To Next Page IconTo Next Page
To Previous Page IconTo Previous Page
To Previous Page IconTo Previous Page
Loading...
6 158004.B00
FIGURE 1 - TP400 BLOCK DIAGRAM
+5V
PC/104-PLUS
Geode GX1
SDRAM
5530A
SUPER I/O
AC97
CODEC
A/D
E2PROM +
RESET
FLASH
UARTS
ETHERNET
SPKR
SPKR
CRT
Utility Register
POWER
SUPPLY
2.0V
3.3V
CLOCK
GEN.
J3
J10
IDE
J9
J8
USB
TFT
J6
CRT
AUDIO
A/D
ETHERNET
J106
J1/J2
PC/104
J5
COM3
COM4
SPEAKER
COM1
COM2
PRN
KBD
MOUSE
IRDA
BATT
FLOPPY
Video + Graphics
PCI Bus
RS232
RS232
RS232 / RS485
J4
J10
PANELLINK
PANELLINK
J7

Table of Contents