EasyManua.ls Logo

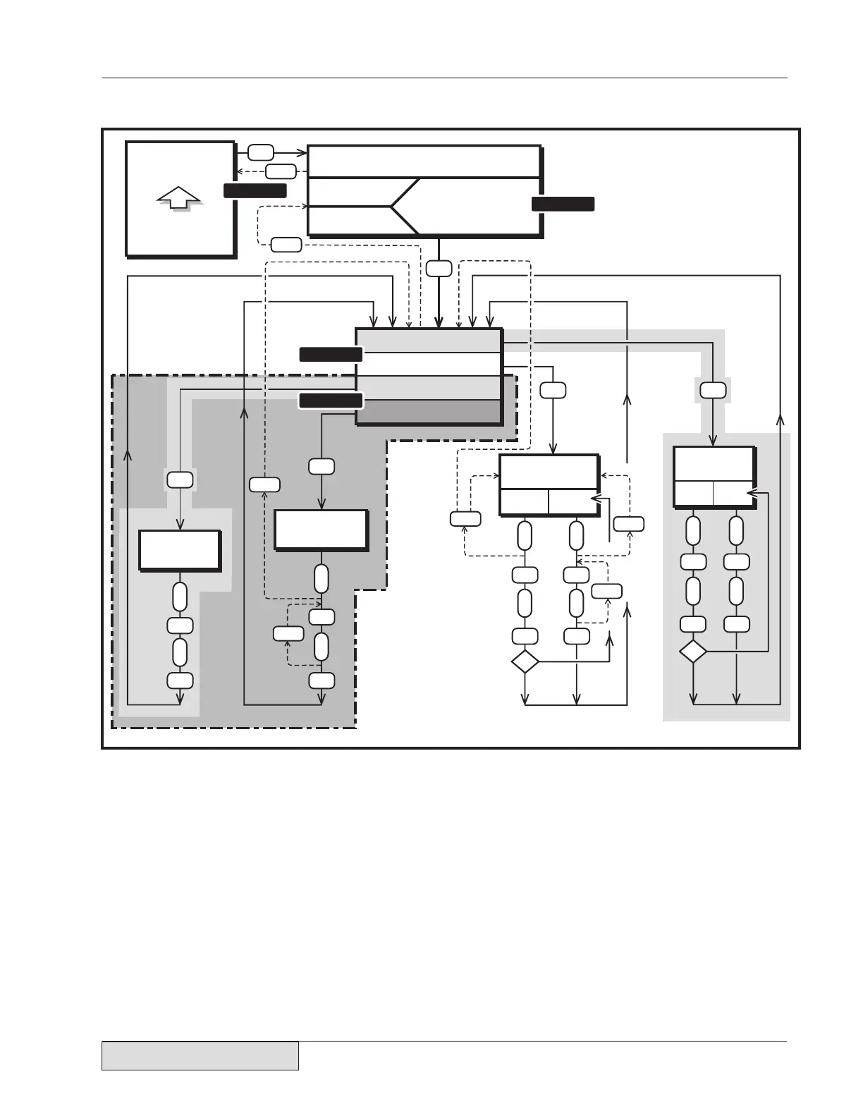
Dukane DPC II Plus - Figure 8-10 CANCEL Key Return Path Flow Chart

Dukane DPC II Plus
190 pages
Print Icon
To Next Page IconTo Next Page
To Next Page IconTo Next Page
To Previous Page IconTo Previous Page
To Previous Page IconTo Previous Page
Loading...
93
Dukane Manual Part No. 40356601
Section 8 Process Limits Menu
TIME
ENERGY
TOTAL TIME
TOTAL ENERGY
PROCESS
LIMITS
WELD
TIME P2
WELD
TIME P1
PROCESS
LIMITS
WELD
ENERGY P2
WELD
ENERGY P1
TOTAL
WELD TIME
TOTAL
WELD ENERGY
LIMIT DEFINITION
SUSPECT
BAD
LIMITS
ENTER
ENTER ENTER
ENTER
ENTER
ENTER ENTER
ENTER
ENTER
ENTER
ENTER ENTER
ENTER
ENTER
ENTER ENTER
ENTER
NO
YES
2P?
NO
YES
2P?
T
1
max
T
1
min
T
2
max
T
2
min
E
1
max
E
1
min
E
2
max
E
2
min
T
max
T
min
E
max
E
min
PROCESS
LIMITS
PROCESS
SETUP
ENTER
Figure 81
Figure 82
Figure 83
Figure 85
CANCEL
CANCEL
CANCEL
DUAL
PRESS.
CANCEL
SINGLE
PRESS.
CANCEL
CANCEL
CANCEL
Figure 810 CANCEL Key Return Path Flow Chart

Table of Contents

Related product manuals