EasyManua.ls Logo

Dukane DPC II Plus - Automated Thruster System; Figure 3-7 DPC II Plus Automated Thruster Cabling Connections

Dukane DPC II Plus
190 pages
Print Icon
To Next Page IconTo Next Page
To Next Page IconTo Next Page
To Previous Page IconTo Previous Page
To Previous Page IconTo Previous Page
Loading...
23
Dukane Manual Part No. 40356601
Section 3 Unpacking and Installation
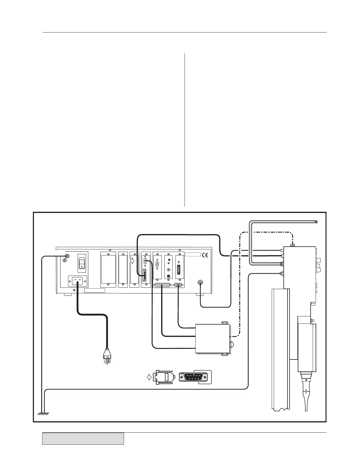
Figure 3-7 DPC II Plus Automated Thruster Cable Connections
Automated Thruster System
Step 1. Ground the DPC II Plus and the
Thruster as shown in Figure 37.
Step 2. Attach the high voltage RG62B/U coax
cable from the rear-panel DPC II Plus
connector J1 to the ultrasound input J1
on the thruster (see Figure 37).
Step 3. Connect the Automation Control cable
from the usersupplied automation
equipment to the System Input rear
panel HD-15 connector.
Step 4. Attach the Status Output cable from the
usersupplied automation equipment to
the Status Output DB-25 connector.
Step 5. Connect the Press Base Input cable
from J35 on the Press Base to the DB-9
connector (J902) on the Press Control
Module. If the automation system does
not have a connection to J902, you may
need a jumper block (Part No. 200-1293)
to replace the normally closed contact
from the press base Emergency Stop
safety switch.
Step 6. Connect the Operational Control cable
from the usersupplied automation
equipment to the 36contact Thruster
control connector (J901) on the Press
Control Module.
Step 7. Attach the power cord to the DPC II
Plus and plug the other end into an
approved AC outlet.
DUKANE CORP
ST. CHARLES, IL 60174
MADE IN USA
SERIAL NUMBER
US 10000
WARNING!
POWERLINE MUST BE GROUNDED
AT OUTLET
REMOVE ALL POWER BEFORE
REMOVING COVER OR CONNECTING
OR DISCONNECTING CABLES.
ULTRASOUND
OUTPUT
SYSTEM OUT
J901 TO THRUSTER
J902 BASE/
ABORT
+
Power Monitor
Jacks
Power Signal
Output Module
Power
Signal
Output
Zero
Adjust
SYSTEM IN
J1
U.S.PATENT 4,277,710
WARNING
POWER LINE MUST BE
GROUNDED AT OUTLET
LINE VOLTAGE
200240Vac 50/60Hz
15A
MODEL NUMBER
200-240 VAC, 50-60Hz, 15A
Remote Ampltd
Control Mod.
Current Loop
Status
POS
NEG
SHLD
J1
J40
J3
80100 psi
Air Supply
Earth Ground
#14 Gauge
Wire
110 VAC or
220 VAC
Grounding Lug
Grounding Lug
Coaxial Cable
RG62B/U
#14 Gauge Wire
To p OfStroke
(Optional)
J901 Operational Control
Part No. 2001104
Automation
Equipment
Ultrasound
Input
Automation
Control
Cable
P/N 2001203
Status
Output
Cable
Base Cable
Part No. 2001124
or
Jumper Block
Part No. 2001293
P/N 2001302
P/N 438528
P/N 200479

to J902
Pins 3 & 9
Connected
1
5
3
69

Table of Contents

Related product manuals