EasyManua.ls Logo

Dunkirk DCBF-125 - 125 F W;Indirect Zone Circulators, DHW Tank W;Sensor - Wiring Diagram

Dunkirk DCBF-125
138 pages
Print Icon
To Next Page IconTo Next Page
To Next Page IconTo Next Page
To Previous Page IconTo Previous Page
To Previous Page IconTo Previous Page
Loading...
11
ZONE 1
LINE
24V
Vac
L
C
R
115 Vac
NL
1
N
115
COM
Vac
ZRZC
NL
3
NL
2
115 Vac
N
L
1
L
N
ZONE PUMPS
XXXXX
32
1
X
NEC Class 2 Low Voltage
ZONE 3ZONE 2
ZONE 1
W
R
NEC Class 2 Low Voltage
T
T
C
THERMOSTATS
ZONE VALVES
ZONE 3ZONE 2
43214321432
1
NEC Class 2 Low Voltage (24Vac)
W
R
T
T
C
W
R
T
T
C
PRI PUMP ZC/ZR
DIGITAL LCD USER DISPLAY
Fuse
ZONE MODULE
TO EXPANSION
Transformer
PTC
12A 250V
115 Vac FIELD SUPPLIED
POWER PER NEC
AND LOCAL CODES
Z2 Z3
ZONE
THERMOSTATS
Domestic Hot
Water Tank
w/Sensor
12345678910
VAC
24
G
M2
M2 terminal strip on boiler
*
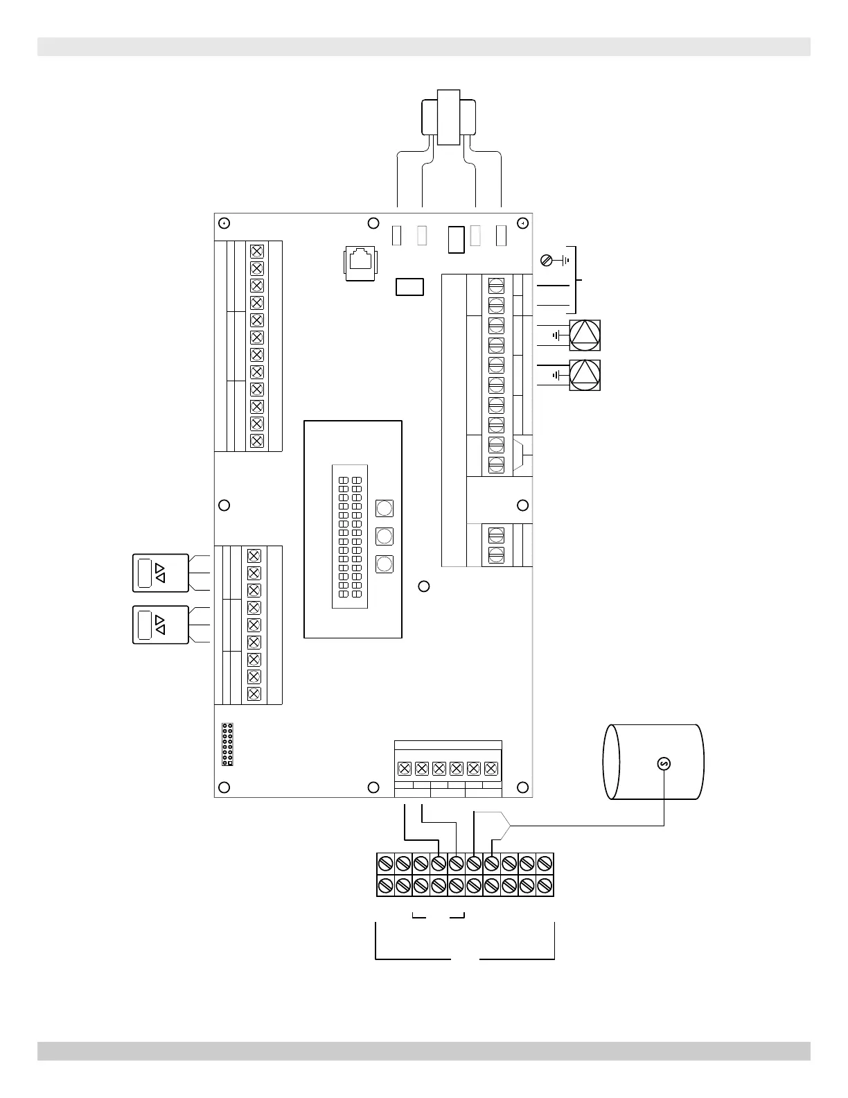
100F, 125F W/INDIRECT ZONE CIRCULATORS, DHW TANK W/SENSOR - WIRING DIAGRAM
If adding an indirect tank with sensor to a Heating
Only Boiler, change P03 from 08 to 05.
See Section 9, Parameter Settings in Boiler
Installation, Operation & Maintenance Manual for
details.
Reference zone control
manufacturer instructions for
details on setting priority if
necessary.
100F & 125F WITH INDIRECT ZONE CIRCULATORS & DHW TANK W/SENSOR, ARGO UZ3 ZONE CONTROL
UZ3
PN 240012875 REV. B [07/01/2021]

Table of Contents

Other manuals for Dunkirk DCBF-125

Related product manuals