EasyManua.ls Logo

Fimer PVS-100-TL - Procedure for Total De-energization and Safe Access

Fimer PVS-100-TL
142 pages
Print Icon
To Next Page IconTo Next Page
To Next Page IconTo Next Page
To Previous Page IconTo Previous Page
To Previous Page IconTo Previous Page
Loading...
EN
106
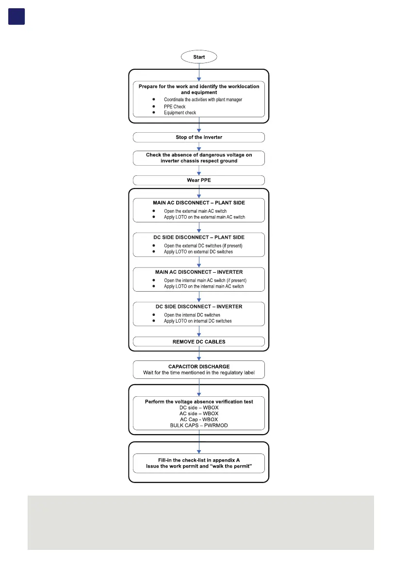
8.2.4 Inverter total de-energization and safe access procedure
WARNING – B Some inverter parts may be subject to hazardous voltages for the operator. Before performing any work on the
inverter, follow this procedure for safely isolate the inverter.
WARNING – B In case PVS-100/120 PRE-CHARGE BOARD KIT is installed on the inverter, it is important to remark the presence
of auxiliary power supply connected to the AC grid. In this case the inverter is supplied either by DC and AC power, so hazardous
internal voltages are present even in case the DC switches are open.
HOT SURFACE – c When the device has just been switched off, it may have hot parts as a result of overheating of the heated
components (e.g.: transformers, accumulators, coils, etc.) so be careful where you touch.

Table of Contents

Related product manuals