EasyManua.ls Logo

FRC PRO-S 1 - Ford Torque Lock-Up Module (6.0 L Engines)

FRC PRO-S 1
52 pages
Print Icon
To Next Page IconTo Next Page
To Next Page IconTo Next Page
To Previous Page IconTo Previous Page
To Previous Page IconTo Previous Page
Loading...
PRO-S Rev1104
44
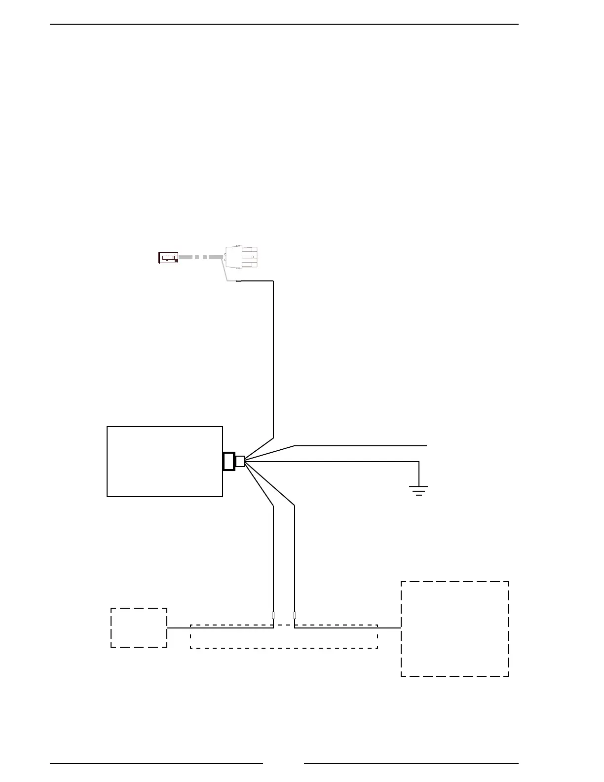
Ford Torque Lock-up Module (6.0 L Engines)
The PRO-54-INT torque lock-up module is used with automatic transmissions to
provide a third gear lock-up signal. The third gear lock-up is factory set for 1200
RPM, to change this setting refer to the Calibrations section.
Figure 15. Ford PRO-S 6 Wiring
(Sheet 5 of 5)
To Engine
Control
(See Sheet 1)
Green wire will go low when the engine RPM
goes above the program third gear lock-up
setting. (Factory set to 1200 RPM.)
To Adapter
Assembly
(See Sheet 3)
FRC Torque
Lock-up Module
Black
Wire
Red
Wire
+12 VDC
GND
White
Wire
Blue
Wire
Green
Wire
Brown/Orange
Wire
To PCM
Pin 14
Locate the Brown/Orange-Trace wire,
Circuit 12A650, in the harness bundle
that passes over the transmission.
To Transmission
Torque Converter
Pin 8
(C1385 Torque
Converter Clutch
Solenoid)

Table of Contents

Related product manuals