EasyManua.ls Logo

GE Vivid E80 - Page 200

GE Vivid E80
382 pages
Print Icon
To Next Page IconTo Next Page
To Next Page IconTo Next Page
To Previous Page IconTo Previous Page
To Previous Page IconTo Previous Page
Loading...
Components and Functions (Theory)
5-40 Vivid E80/E90/E95Service Manual
GC091052
Rev. 3
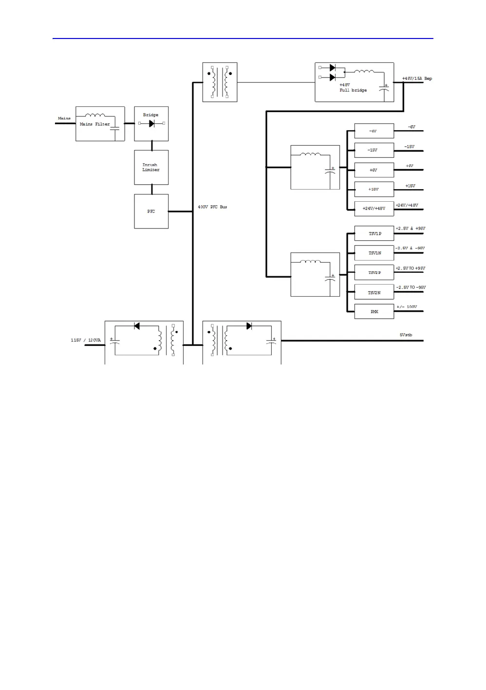
Figure 5-21. AC/DC Power Block Diagram

Table of Contents

Other manuals for GE Vivid E80

Related product manuals