EasyManua.ls Logo

Graco 695 - Sprayer Will Not Run Troubleshooting Flowchart

Graco 695
48 pages
Print Icon
To Next Page IconTo Next Page
To Next Page IconTo Next Page
To Previous Page IconTo Previous Page
To Previous Page IconTo Previous Page
Loading...
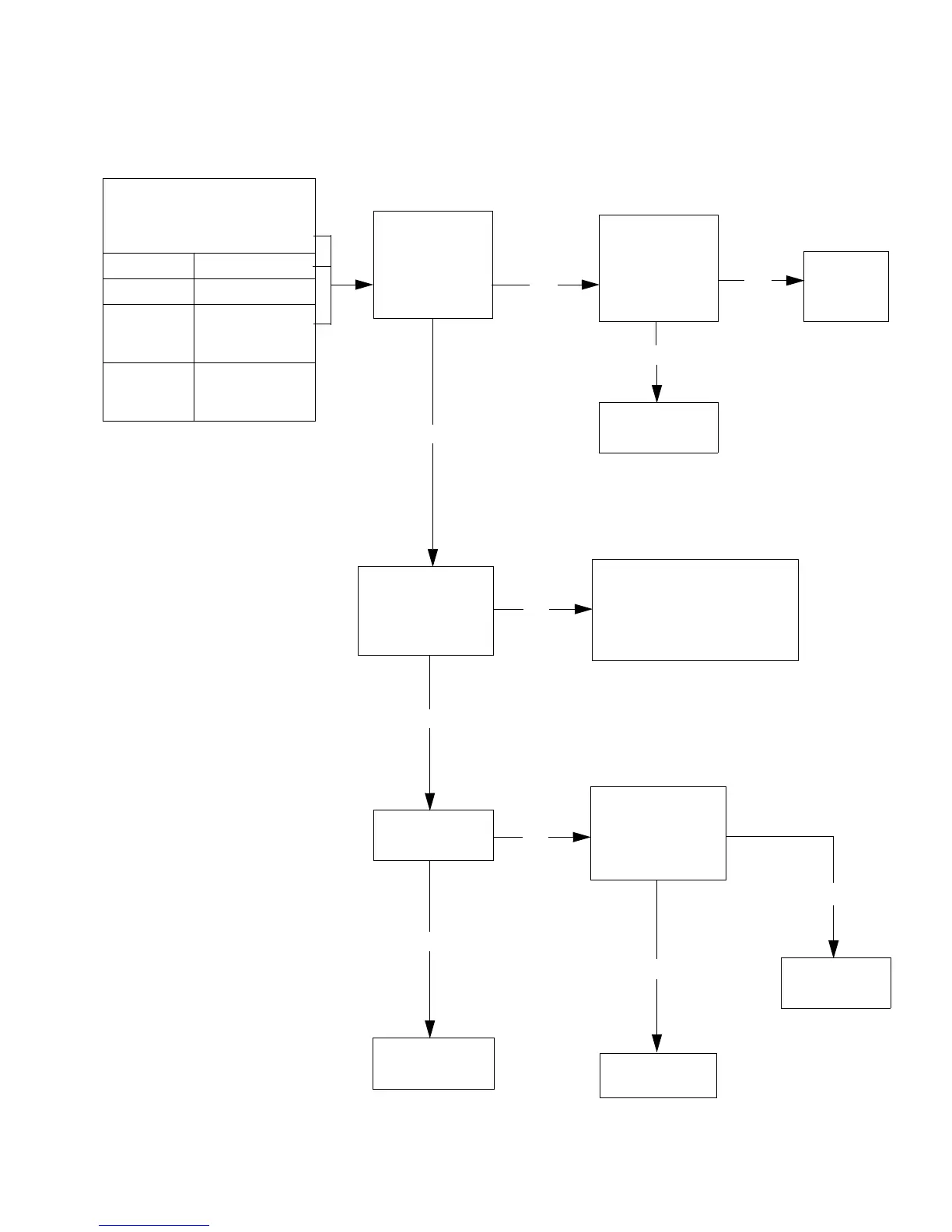
Troubleshooting
3A4399A 29
Sprayer Will Not Run
(See following page for steps)
Remove control box cover. Turn
sprayer ON. Observe control
board status light on control board
(see page 23).
No light
Once Normal operation
Light on
Continuously
Control board
commanding
motor to run
Flashing See Code section
for further
troubleshooting
Connect a test
transducer to the
board. Does the
motor run?
Replace
potentiometer.
See Step 3. Is the
proper reading
present through the
thermal switch
wires?
Replace the
ON/OFF switch.
See step 4. Does
the motor run?
See Step 1. Do
you have over
100 VAC
(220 VAC for
230V units)?
See Step 2. Do
you have over
100 VAC
(220 VAC for
230V units)?
Repair or
replace
power cord.
If motor is hot, let cool and
retest. If Step 3 still shows
incorrect resistance, replace
motor. The motor has
a defective thermal device.
Replace the
transducer
Replace the
control board.
YES
YES
YES
NO
NO
NO
NO
YES
YES
NO

Other manuals for Graco 695

Related product manuals