EasyManua.ls Logo

Harris FlexStar - Page 50

Default Icon
106 pages
Print Icon
To Next Page IconTo Next Page
To Next Page IconTo Next Page
To Previous Page IconTo Previous Page
To Previous Page IconTo Previous Page
Loading...
2-22 888-2587-001 4/18/11
WARNING: Disconnect primary power prior to servicing.
FM HD Radio System
Section 2 Installation & Initial Turn-On
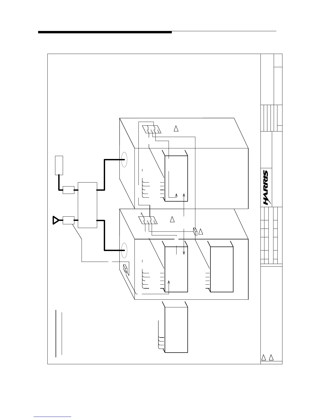
Figure 2-7 Low-Level with single exciter and single Boost Pro, Digit back-up.
A
-
.. .
..
.
.
NEWDWG
.
..
.A
.
A
REV
DATE
TITLE
OF
SHEET
BY
DRAWN
CHK
ENG
ENG
PROJ
ENG
MFG
NO.
DWG
HARRIS CORPORATION
BROADCAST COMMUNICATIONS
P.O. BOX 4290
QUINCY, ILLINOIS 62305
THIS DOCUMENT CONTAINS PROPRIETARY DATA OF HARRIS
CORPORATION. NO DISCLOSURE, REPRODUCTION, OR USE OF ANY
PART THEREOF MAY BE MADE EXCEPT BY WRITTEN PERMISSION.
DATEZONELTR ENG ECO NBRDFTM
S
E
T
O
N
S
I
V
E
R
I
O
N
FLEXSTAR EXCITER
RTAC SAMPLE
AUX RF OUT
MUTE
FAULT
SAMPLE
APC
TX CNTRL
F
M
R
F
O
U
T
LOW-LEVEL ZDHD+
CONFIGURATION
Single Flexstar
Single Boost Pro
Digit for Analog
Backup
Exciters located in
Cabinet A
BOOST PRO
RF IN
MUTE
FAULT
SAMPLE
APC
MODE
Cabinet B
RF SAMPLE
3DB
COMBINER
LOAD
FM + HD
RF OUTPUT
FM + HD
RF OUTPUT
Cabinet A
DIGIT EXCITER
F
M
+
H
D
R
F
O
U
T
ZDHD+
TRANSMITTER
FM
+
HD
RF
O
U
T
MODE
EXCITER
SWITCH
BOARD
TX CNTRL
ZD SYSTEM
CONTROLLER
(LOCATED
EXTERNALLY)
TX CNTRL
FOR UPGRADES, BNC BARREL CONNECTORS ARE USED
FOR AUX RF.
1
1
EXCITER
SWITCH
BOARD
FOR NEW TRANSMITTER ORDER, SPLITTER, LOAD, AND
CABLES WILL BE REQUIRED BUT ARE NOT PART OF
CONFIGURED KITS. CONTACT C.S. ENGINEERING.
2
1
2
817-2329-006
SYSTEM CONFIGURATION,
ZDHD+, CONFIG #6 & #30
11
B. KLESNER
1-28-06
B. KLESNER
B. KLESNER
B. OLSON
C
O
NFI
G
U
RA
TI
O
N
#
6
&
#
3
0
W901B
W123
W3
W123
W3
W1 W1
W147
W903
W148
CAN BUSCAN BUS

Table of Contents

Related product manuals