EasyManua.ls Logo

Harris FlexStar - Page 51

Default Icon
106 pages
Print Icon
To Next Page IconTo Next Page
To Next Page IconTo Next Page
To Previous Page IconTo Previous Page
To Previous Page IconTo Previous Page
Loading...
4/18/11 888-2587-001 2-23
WARNING: Disconnect primary power prior to servicing.
Section 2 Installation & Initial Turn-On
FM HD Radio System
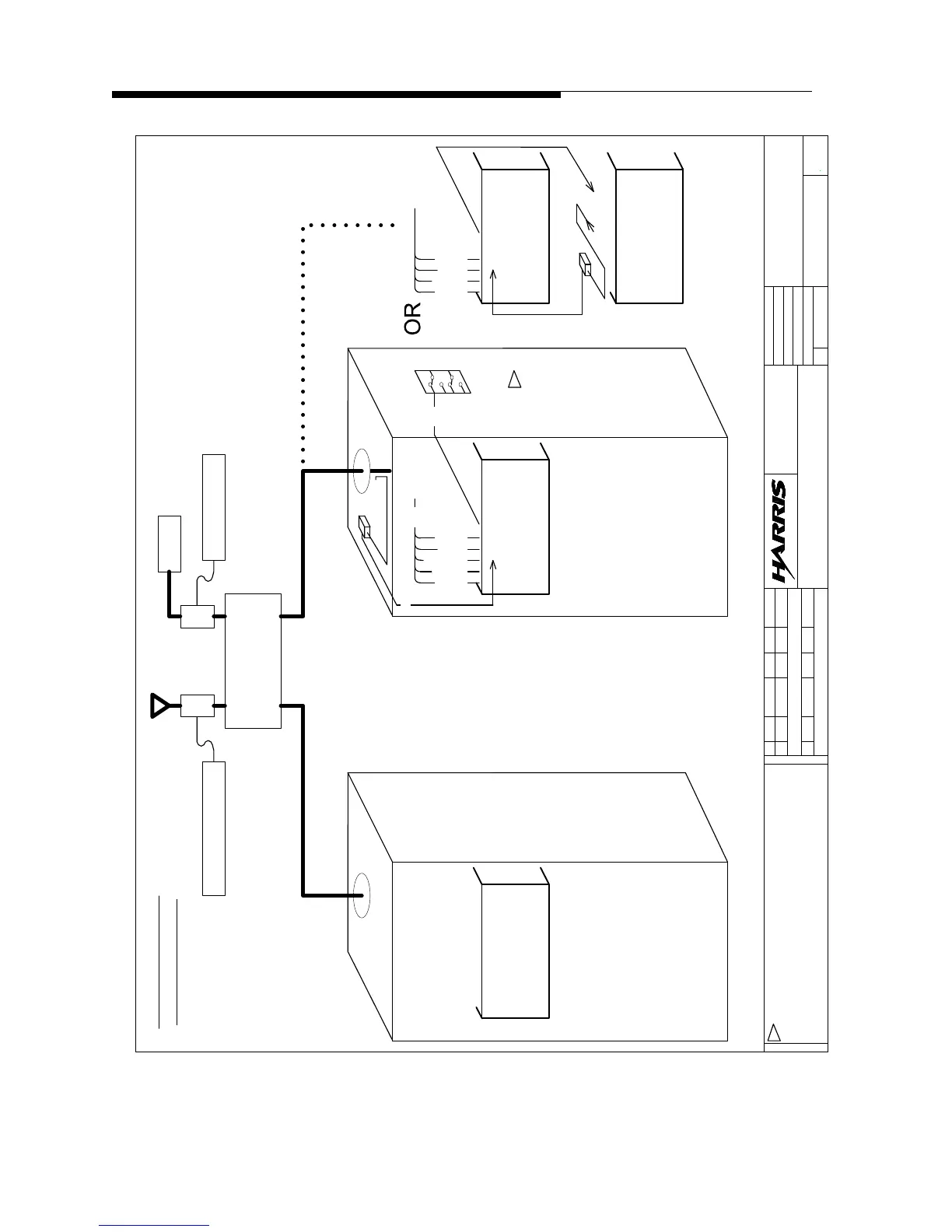
Figure 2-8 High-Level with single exciter.
B
-
B . 11-7-06
BAK BAK
ADDED ZX TRANSMITTER
.
NEWDWG
.
..
.A
-
P34701
A
REV
DATE
TITLE
OF
SHEET
BY
DRAWN
CHK
ENG
ENG
PROJ
ENG
MFG
NO.
DWG
HARRIS CORPORATION
BROADCAST COMMUNICATIONS
P.O. BOX 4290
QUINCY, ILLINOIS 62305
THIS DOCUMENT CONTAINS PROPRIETARY DATA OF HARRIS
CORPORATION. NO DISCLOSURE, REPRODUCTION, OR USE OF ANY
PART THEREOF MAY BE MADE EXCEPT BY WRITTEN PERMISSION.
DATEZONELTR ENG ECO NBRDFTM
S
E
T
O
N
S
I
V
E
R
I
O
N
ANALOG EXCITER
ANALOG TRANSMITTER
HIGH-LEVEL ZHD+
CONFIGURATION
Single Flexstar
Exciter
FLEXSTAR EXCITER
MUTE
FAULT
SAMPLE
APC
MODE
RF SAMPLE
HD
R
F
O
UT
ZHD+ TRANSMITTER
10DB
COMBINER
LOAD
METERING (OPT) METERING
HD
RF OUTPUT
FM
RF OUTPUT
RTAC SAMPLE
EXCITER
SWITCH
BOARD
TX CNTRL
NOT USED IN Z4, Z6, OR Z8. RF OUTPUT ROUTES
DIRECTLY TO A23 3DB PAD.
1
1
817-2329-007
SYSTEM CONFIGURATION,
ZHD+, ZX, CONFIG #7 & #31
11
B. KLESNER
1-28-06
B. KLESNER
B. KLESNER
B. OLSON
C
O
NFI
G
U
RA
TI
O
N
#
7
&
#
3
1
W148
W3
W1
FLEXSTAR EXCITER
MUTE
FAULT
APC
MODE
HD
R
F
O
UT
TX CNTRL
RF SAMPLE
ZX
TRANSMITTER
RTAC SAMPLE

Table of Contents

Related product manuals