EasyManua.ls Logo

Harris FlexStar - Page 61

Default Icon
106 pages
Print Icon
To Next Page IconTo Next Page
To Next Page IconTo Next Page
To Previous Page IconTo Previous Page
To Previous Page IconTo Previous Page
Loading...
4/18/11 888-2587-001 2-33
WARNING: Disconnect primary power prior to servicing.
Section 2 Installation & Initial Turn-On
FM HD Radio System
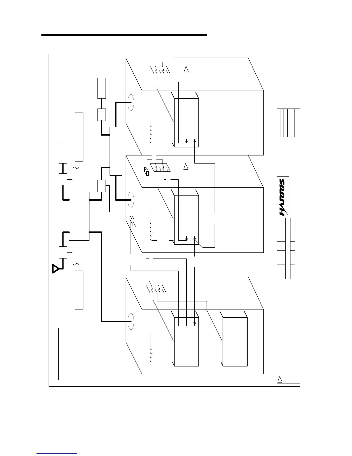
Figure 2-18 High-Level with single exciter and dual Boost Pro, Digit back-up.
A
-
.. .
..
.
.
NEWDWG
.
..
.A
-
.
A
REV
DATE
TITLE
OF
SHEET
BY
DRAWN
CHK
ENG
ENG
PROJ
ENG
MFG
NO.
DWG
HARRIS CORPORATION
BROADCAST COMMUNICATIONS
P.O. BOX 4290
QUINCY, ILLINOIS 62305
THIS DOCUMENT CONTAINS PROPRIETARY DATA OF HARRIS
CORPORATION. NO DISCLOSURE, REPRODUCTION, OR USE OF ANY
PART THEREOF MAY BE MADE EXCEPT BY WRITTEN PERMISSION.
DATEZONELTR ENG ECO NBRDFTM
S
E
T
O
N
S
I
V
E
R
I
O
N
FLEXSTAR EXCITER
RTAC SAMPLE
AUX RF OUT
MUTE
FAULT
SAMPLE
APC
TX CNTRL
F
M
R
F
O
U
T
HIGH-LEVEL ZDHD+
CONFIGURATION
Single Flexstar
Dual Boost Pro
Digit for Analog
Backup
Exciters located in
Analog Tx
BOOST PRO
RF IN
MUTE
FAULT
SAMPLE
APC
MODE
Cabinet B
RF SAMPLE
10DB
COMBINER
LOAD
HD
RF OUTPUT
FM
RF OUTPUT
ANALOG TRANSMITTER
DIGIT EXCITER
E
X
T
E
R
N
A
L
E
X
C
I
T
E
R
S
W
I
T
C
H
E
R
F
M
R
F
O
U
T
ZDHD+
TRANSMITTER
BOOST PRO
RF IN
MUTE
FAULT
SAMPLE
APC
MODE
Cabinet A
3DB
COMBINER
LOAD
METERING
HD
RF
O
U
T
H
D
RF
O
UT
METERING (OPT)
EXCITER
SWITCH
BOARD
EXCITER
SWITCH
BOARD
TX CNTRL TX CNTRL
FOR UPGRADES, BNC BARREL CONNECTORS ARE
USED FOR AUX RF.
1
1
1
817-2329-017
SYSTEM CONFIGURATION,
ZDHD+, CONFIG #17 & #41
11
B. KLESNER
1-28-06
B. KLESNER
B. KLESNER
B. OLSON
CO
N
FI
G
U
R
A
TI
O
N
#
1
7
&
#
4
1
W900
W903
W148
W902
W901B
W901A
W123
W3
W123
W3
W1 W1
W147
CAN BUS CAN BUS CAN BUS

Table of Contents

Related product manuals