EasyManua.ls Logo

Harris FlexStar - Page 62

Default Icon
106 pages
Print Icon
To Next Page IconTo Next Page
To Next Page IconTo Next Page
To Previous Page IconTo Previous Page
To Previous Page IconTo Previous Page
Loading...
2-34 888-2587-001 4/18/11
WARNING: Disconnect primary power prior to servicing.
FM HD Radio System
Section 2 Installation & Initial Turn-On
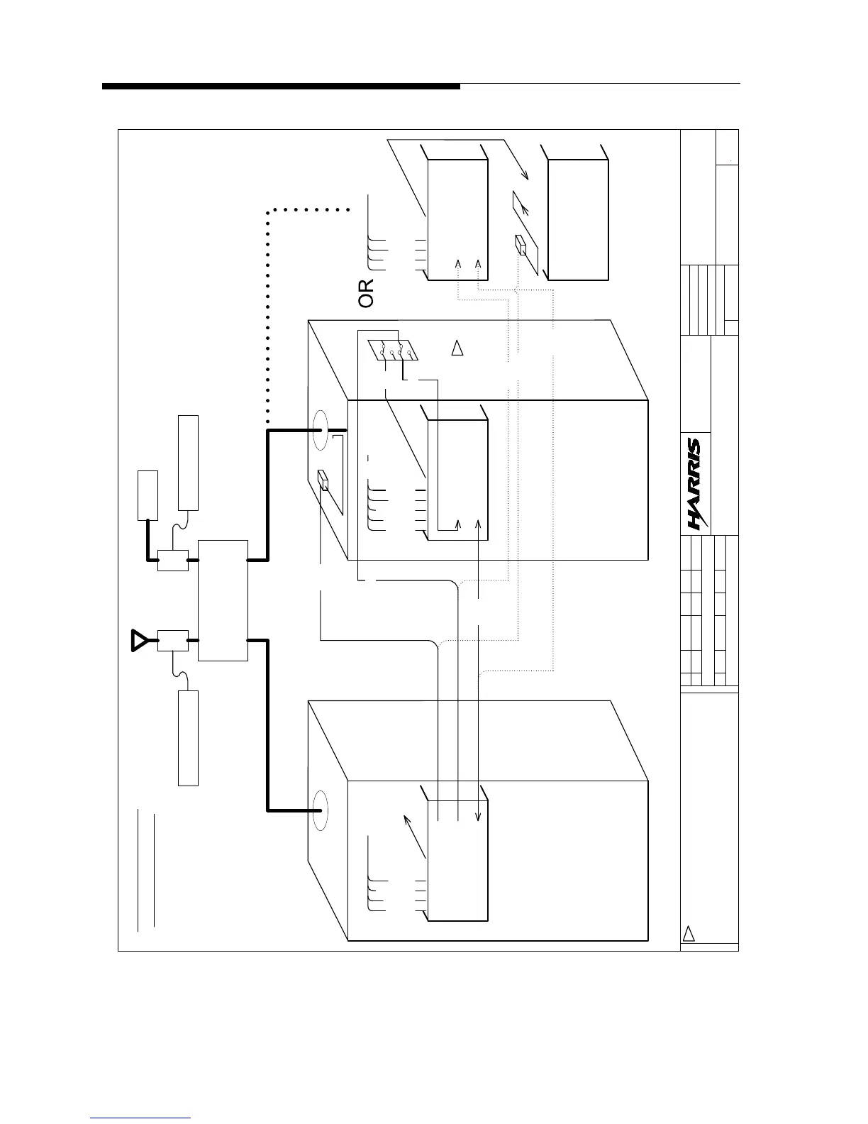
Figure 2-19 Split-level with single exciter and Boost Pro.
B
B . 11-7-06
BAK BAK
ADDED ZX TRANSMITTER
.
NEWDWG
.
..
.A
P34701
A
REV
DATE
TITLE
OF
SHEET
BY
DRAWN
CHK
ENG
ENG
PROJ
ENG
MFG
NO.
DWG
HARRIS CORPORATION
BROADCAST COMMUNICATIONS
P.O. BOX 4290
QUINCY, ILLINOIS 62305
THIS DOCUMENT CONTAINS PROPRIETARY DATA OF HARRIS
CORPORATION. NO DISCLOSURE, REPRODUCTION, OR USE OF ANY
PART THEREOF MAY BE MADE EXCEPT BY WRITTEN PERMISSION.
DATEZONELTR ENG ECO NBRDFTM
S
E
T
O
N
S
I
V
E
R
I
O
N
FLEXSTAR EXCITER
RTAC SAMPLE
AUX RF OUT
MUTE
FAULT
SAMPLE
AFC
TX CNTRL
F
M
R
F
OU
T
ANALOG TRANSMITTER
SPLIT-LEVEL ZHD+
CONFIGURATION
Single Flexstar
Single Boost Pro
Exciter located in
Analog Tx
BOOST PRO
RF IN
MUTE
FAULT
SAMPLE
AFC
MODE
RF SAMPLE
ZHD+ TRANSMITTER
RF SAMPLE
3, 4.77, or 6DB
COMBINER
LOAD
METERINGMETERING
FM + HD
RF OUTPUT
FM
RF OUTPUT
F
M
+
HD
RF
O
UT
EXCITER
SWITCH
BOARD
NOT USED IN Z4, Z6, OR Z8. INPUT ROUTES
DIRECTLY TO BOOST PRO RF IN. RF OUT ROUTES
TO A23 3DB PAD.
FOR ALL Z MODEL UPGRADES, INPUT ROUTES TO
BOOST PRO RF IN.
1
1
817-2329-018
SYSTEM CONFIGURATION,
ZHD+, ZX, CONFIG #18 & #42
11
B. KLESNER
1-28-06
B. KLESNER
B. KLESNER
B. OLSON
C
O
NFI
G
U
RA
TI
O
N
#
1
8
&
#
4
2
W903
W148
W123
W3
W1 TX CNTRL
CAN BUS CAN BUS
BOOST PRO
RF IN
MUTE
FAULT
APC
MODE
TX CNTRL
CAN BUS
RF SAMPLE
ZX
TRANSMITTER
W148
W903
W900
W900
F
M
+
HD
RF
O
UT

Table of Contents

Related product manuals