EasyManua.ls Logo

HBM MP60 - Page 33

HBM MP60
76 pages
Print Icon
To Next Page IconTo Next Page
To Next Page IconTo Next Page
To Previous Page IconTo Previous Page
To Previous Page IconTo Previous Page
Loading...
33
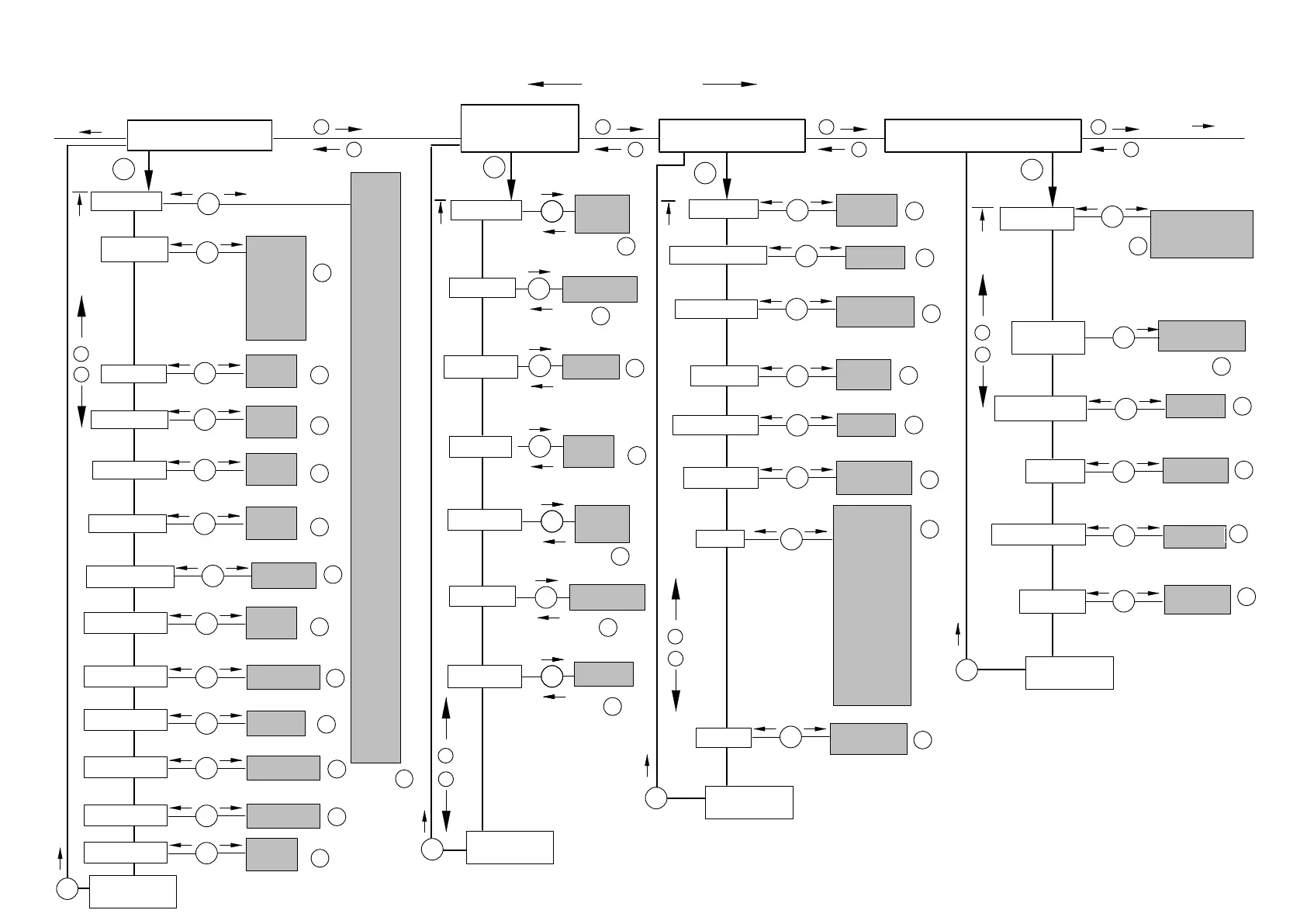
TRANSDUCER
InpRange
F2
Direct.
Threshol
CONDITIONING
>0< kNm
1)
>0< Set ?
0.000
GltchFlt
SET
+/-
ANALOG OUTPUT
LIMIT VAL.1
+/-
0.000
>0< Save
>T< kNm
1)
>T<Set ?
Filter
FiltChar
Volatil
Save
0.00
0.05Hz
0.1Hz
0.2Hz
0.5Hz
1Hz
2Hz
5Hz
10Hz
20Hz
50Hz
100Hz
200Hz
500Hz
Off
Bessel
Butterw
+/-
+/-
+/-
+/-
+/-
+/-
Mode Vo
10V
Zero V
EndV V
SET
Back to
MAINGRP
Zero kNm
1)
EndV kNm
1)
Back to
MAINGRP
+
-
+
-
+
-
+
-
Back to
MAINGRP
SET
SET
SET
+
-
No
Yes
+/-
0.000
+/-
0.0000
+/-
10.000
+/-
10.0000
+/-
No
Yes
+/-
Preset with
DIP switches S4 and S11
SET
SET
SET
DISPLAY
g
kg
T
kT
TON
lb
oz
N
kN
MN
μm
mm
cm
m
inch
Nm
kNm
Ncm
FTLB
INLB
inoz
Hz
kHz
1/s
rpm
U/min
m/s
km/h
mph
ft/s
rad/s
Imp
kImp
deg
rad
μm/m
%
ppm
m/s
2
l/h
l/mi
SET
Groups
1MHz
100kHz
20kHz
10kHz
1kHz
5MImp
1GImp
Set
withswitches
1)
depending on the unit selected
SourceVo
Gross
Net
Peak values
Unit
Off
On
Frq x 4
SET
SET
SET
SET
SET
SET
SET
SET
SET
SET
SET
SET
SET
SET
SET
SET
SET
+
-
TRANSD.-
CALIBRAT
+
-
SET
P1Meas.?
No
Yes
+/-
SET
No
Yes
SET
P1 kHz
P1 V
1)
P2Meas.?
No
Yes
+/-
SET
No
Yes
SET
P2 kHz
SET
P2 V
1)
SETSET
0.00000
+/-
SET
Back to
MAINGRP
+
-
SET
SET
0.000
+/-
0.00000
+/-
0.000
+/-
SET
ZeroIndx
Zero kHz
Zero kNm
NVal kHz
Shunt
NVal kNm
+/-
Off
On
+/-
Off
On
+/-
Off
On
+/-
Off
On
0.00000
+/-
SET
0.000
+/-
SET
0.00000
+/-
SET
0.00000
+/-
SET
+/-
Off
On
+/-
>T< Save
Volatil
Save
+/-
SET
+/-
SET
+/-
SET
Trans Err
+/-
Off
On
A0616-13.4 en HBM

Related product manuals