EasyManua.ls Logo

HBM MP60 - Page 35

HBM MP60
76 pages
Print Icon
To Next Page IconTo Next Page
To Next Page IconTo Next Page
To Previous Page IconTo Previous Page
To Previous Page IconTo Previous Page
Loading...
35
000
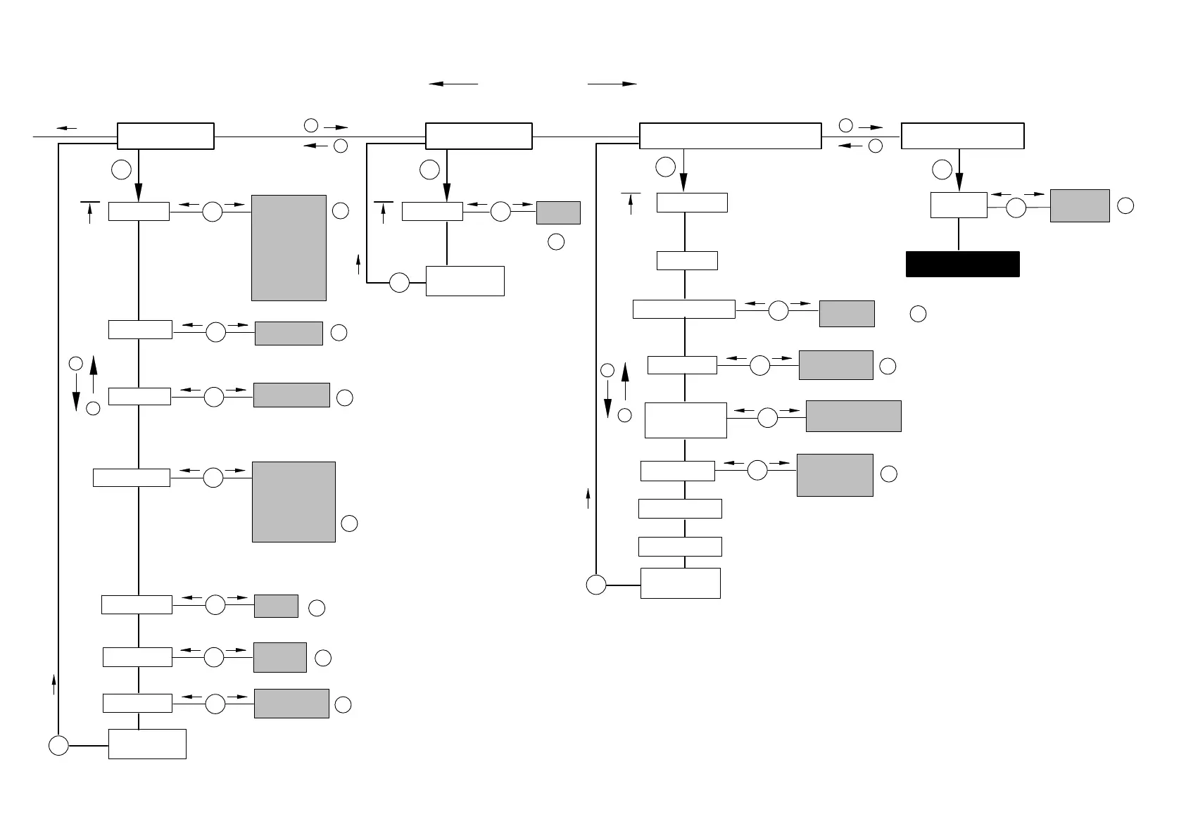
CAN-BUS
Baudrate
Address
Profile
Output
ADDITIONFUNCTION
AmplType
+/-
10 kB
20 kB
50 kB
100 kB
125 kB
250 kB
500 kB
1000 kB
+/-
No Prof
Gross
Net
PkValMax
PkValMin
PkVal PP
Off
SET
Back to
MAINGRP
PrgVers
Keyboard
Slow
Fast
Medium
Back to
MAINGRP
MEAS MODE
+
-
+
-
+
-
SET
SET
SET
SET
+/-
+
-
SET
SET
SET
SET
SET
In/Out
+/-
+/-
1.0
OutR. ms
+/-
SET
Save ?
No
Yes
+/-
SET
>0< Rf kNm
1)
+/-
SET
Groups
PDO-Frmt
float
int32
SET
+/-
SNo
HW-Vers
000
HW syncr
Master
Set
withswitches
Preset with
DIP switch S10
SET
PROFI-BUS
SET
Address
0.0
+/-
SET
SET
Back to
MAINGRP
1)
depending on the unit selected
Meas. value
On
Off
+/-
SETLoadwZer
A0616-13.4 en HBM
AutoOPER
On
Off
+/-
SET

Related product manuals