EasyManua.ls Logo

Honeywell Galaxy 3-48C

Honeywell Galaxy 3-48C
90 pages
To Next Page IconTo Next Page
To Next Page IconTo Next Page
To Previous Page IconTo Previous Page
To Previous Page IconTo Previous Page
Loading...
Galaxy 3 Series Installation Manual
2-1
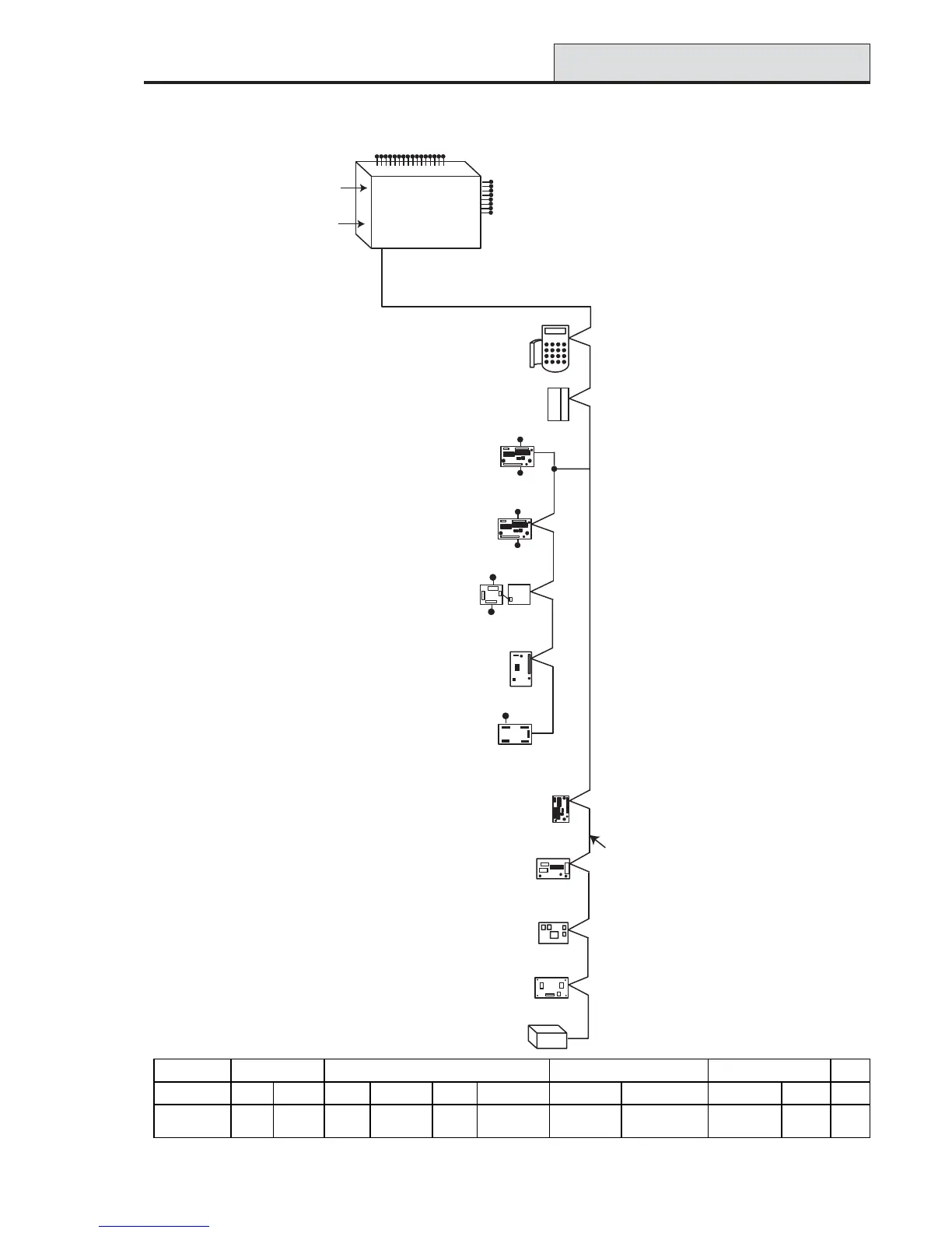
Section 2: System Architecture
G3-48 Configuration
Figure 2-1. Galaxy 3-48 System Configuration
16 zones on board
Galaxy 3-48
Line
1
K
eypads (8)
CP027/
Keyprox (3)
CP028
8 zones
4 outputs
RIO (4)
C072
8 zones
4 outputs
OR
NOTE:
The Telecom, Printer Interface,
RS232, Ethernet and ISDN
modules can only be
connected to line 1.
If a Telecom module is attached,
keypad address E cannot be
connected to line 1(address E is
shown as 18 on the system).
If an RS232 module is attached,
keypad address D cannot be
connected to line 1 (address D is
shown as 17 on the system).
If an Ethernet module is attached,
keypad address B cannot be
connected to line 1 (address B is
shown as 15 on the system).
If an ISDN module is attached,
keypad address C cannot be
connected to line 1 (address C is
shown as 16 on the system).
Cable run 1 km (max)
Certain keypad and
max addresses can
be replaced by a
combined keyprox unit.
*
*
*
NOTE:
Valid addresses for the
keyprox are:
Line 1 (0, 1 & 2).
This sets the address for both
the keypad and card reader
parts of the keyprox.
8 outputs
on board
on board
telecom
area
Max (4)
MX03
OR
OR
NOTE:
RIOs, RF RIO's and
PSU's can be mixed on
the lines. The maximum
number of combined
modules is given in the
table below.
*
PSTN
(comm 1)
Smart PSU (4)
P015
8 zones
4 outputs
RF RIO Module (4)
C076
Power Unit (4) P025
or
Power RIO (4) P026
Printer Interface (1)
A134/A161
Twisted Pair
Screened Cable
W002
ISDN Module (1)
E077 (comm 3)
RS232 Module (1)
E054 (comm 2)
Telecom Module (1)
E062 (comm 5)
Ethernet Module (1)
E080 (comm 4)
Output Module (4) C078
NOTE: Each Output Module can simulate
up to 4 RIO's (outputs only) depending
on DIP switch setting.
Valid addresses for the Output Module are
the same as standard RIO's.
4 - 16 outputs
RS232
Serial Port
(comm 6)
On-board RIOs/ Smart PSUs/EN51 PSU Keypads Keyprox MAX
Galaxy Panel Zones Outputs Poss. Address Zones Outputs Poss. Address Poss. Address Poss.
3-48 (line 1) 16 8 4 2 - 5 32 16 8 0, 1 & 2, B, C, D,
E, F
30, 1 & 24

Table of Contents

Other manuals for Honeywell Galaxy 3-48C

Related product manuals