EasyManua.ls Logo

Huawei eSpace 8950 - Page 54

Huawei eSpace 8950
112 pages
Print Icon
To Next Page IconTo Next Page
To Next Page IconTo Next Page
To Previous Page IconTo Previous Page
To Previous Page IconTo Previous Page
Loading...
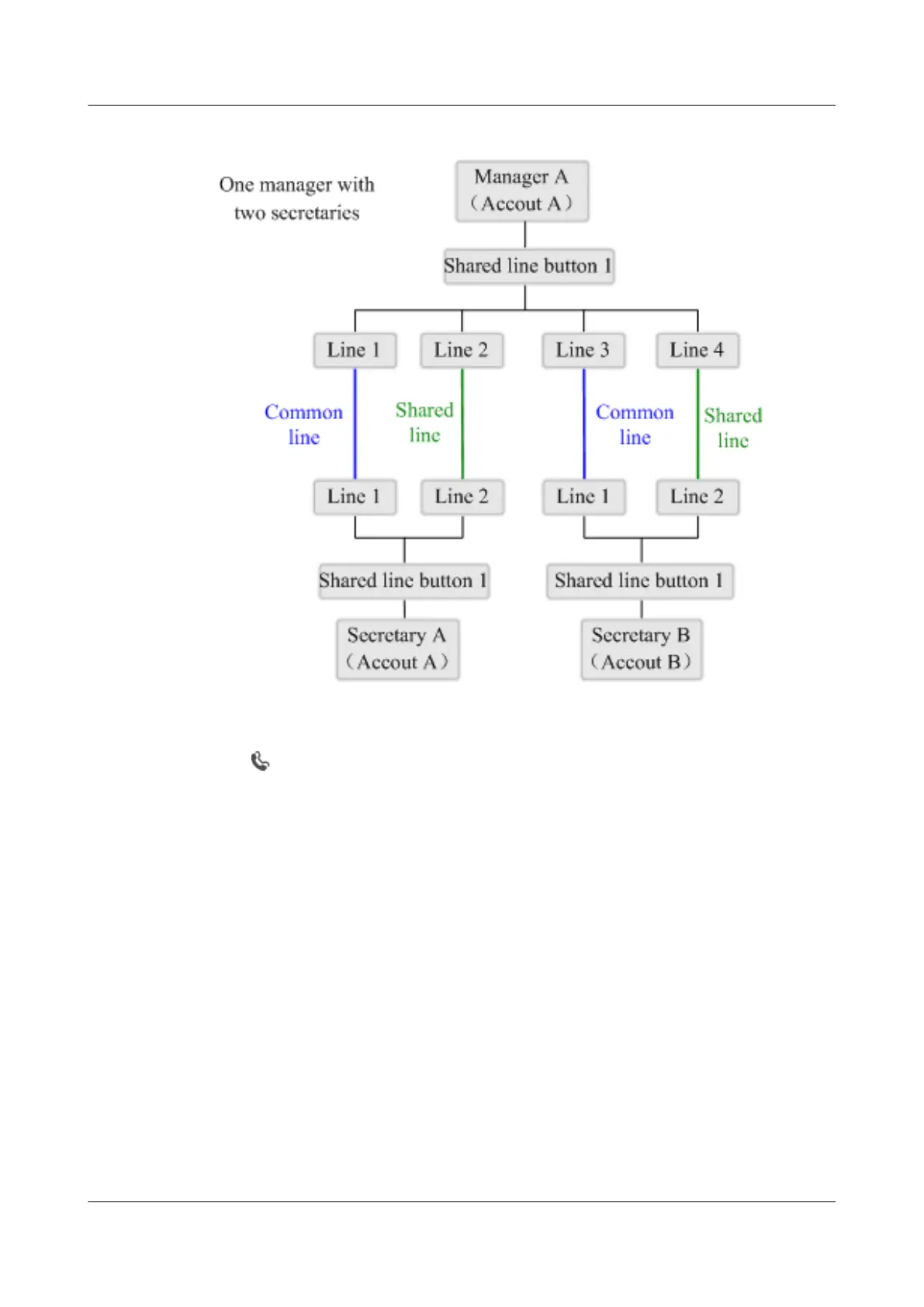
Figure 15-1 Line mappings between A, B, and C
The manager's line and secretaries' lines are shared. When a user calls the shared line, the phones
of both the manager and secretaries ring at the same time. After a shared line is configured, the
icon
is displayed for the line button.
A Third Party Calls a Shared Line and the Manager Directly Answers the Call
A third-party user D calls A who then directly answers the call.
Step 1 D calls A.
The phones of A, B, and C ring simultaneously.
Step 2 A directly answers the call, because this call is from a VIP.
The phones of B and C stop ringing. The shared line is in talking state, which is displayed on
the phones of A, B, and C.
Step 3 A or D hangs up to end the call.
The shared line is in idle state, which is displayed on the phones of A, B, and C.
----End
A Third Party Calls a Shared Line and a Secretary Answers and Transfers the Call
to the Manager
A third-party user D calls A. B answers the call and transfers it to A.
eSpace 8950 IP Phone
User Guide
15 Advanced Secretary
Issue 03 (2014-10-16) Huawei Proprietary and Confidential
Copyright © Huawei Technologies Co., Ltd.
46

Table of Contents

Other manuals for Huawei eSpace 8950

Related product manuals