EasyManua.ls Logo

Hytera PNC550 - Page 74

Hytera PNC550
99 pages
Print Icon
To Next Page IconTo Next Page
To Next Page IconTo Next Page
To Previous Page IconTo Previous Page
To Previous Page IconTo Previous Page
Loading...
GND
GND
RX
GND
GND
TX
GND
ANT
F1403
RT1400
VIO VCC2
SCLK GND
SDATA MB5
NC HB1
RFIN_H GND
GND HB2
NC VCC2_2
NC GND
NC MB4
RFIN_M MB3
RFIN_L GND
RFIN_VL MB2
VBATT VCC1
GND GND
GND GND
HBRX2
HBRX1
GND
HB4
GND
HB3
LB4
LB3
LB2
LB1
LB5
MB1
U1401
C1426
C1427
C1425
C1410
C1403
C1420 C1421
C1424
C1457
C1408
L1402
L1403
C1409
L1401
C1406
C1402
L1400
L1409
C1422
C1415
C1416
GND
GND
RX
GND
GND
TX
GND
ANT
F1402
L1405
L1406
L1404
L1408
L1407
GND
GND
RX
GND
GND
TX
GND
ANT
U1400
C1430
C1429
L1412
L1411
L1410
GND
GND
RX
GND
GND
TX
GND
ANT
F1405
C1445
C1444
L1417
L1416
L1415
GND
GND
RX
GND
GND
TX
GND
ANT
F1407
C1451
C1450
L1422
L1421
L1420
C1440
C1441
C1432
C1433
C1428
C1431
C1417
C1419
C1412
C1413
C1400
L1414
C1434
L1413
GND
GND
RX
GND
GND
TX
GND
ANT
F1404
C1436
C1407
C1411
C1414
C1438
C1404
C1446
C1442
L1418
GND
GND
RX
GND
GND
TX
ANT
GND
F1406
L1419
C1452
C1448
L1423
GND
GND
RX
GND
GND
TX
ANT
GND
F1408
L1424
C1453
C1454
RF2
GND
RF1
VDD
RFC
VCTL
U1402
C1443
C1447
C1449
GND
GND
RX
GND
GND
TX
GND
ANT
F1409
C1456
C1455
L1427
L1426
L1425
C1435
C1437
C1439
IN
GND
GND
GND
1N
F1400
IN
GND
GND
GND
1N
F1401
C1423
C1466
C1458
C1460
C1461
C1462
L1428
L432
[2]
PA_THERM0
[16]
WTR0_TX_B5(BC0)/8/20/26/27/28
[5,12,13,18]
RFFE1_CLK
[5,12,13,18]
RFFE1_DATA
[1,2,3,5,7,8,10,12,13,15,17,18]
VREG_L5_1P8
[16]
WTR0_TX_B1/2/3/4
[18]
VPA_APT
[16]
WTR0_TX_B7/38/40/41
[12]
TRX_B40
[12]
TRX_B38/B41
[1,2,3,9,10,12,15,18]
VPH_PWR
[16]
WTR0_PRX_MB3_B1--B4
[16]
PRX_B7
[12]TRX_B7
[16]
WTR0_PRX_HB1_B40
[16]
WTR0_PRX_B38/B41
[16]
TX_B12/B13/B17
[12]
TRX_B1-B4
[12]TRX_B3/DCS1800
GND
[12]TRX_B5/BC0/G850/B26
[12]TRX_B8/G900RX--B13
[16]
PRX_B2
[12]
TRX_B27--B2/PCS1900RX
[16]
PRX_GSM1800/B3
[16]
WTR0_PRX_LB1_B5/BC0/GSM850/B26
[16]
WTR0_PRX_LB3_B8/G900RX--B13
[12]
TRX_B28A
[12]
TRX_B28B
[16]
PRX_B28A
[16]
PRX_B28B
[3,12,13,16]
VREG_L18_2P7
[5]
GPIO_106_TX28AB
[12]TRX_B20--B12/17
[16]
PRX_B20--B12/17
[16]
PRX_B27
67
GSM 4B
CDMA BC0
WCDMA Band1/2/3/4/5/8
TDSWCDMA BAND34/39
FDD B1/2/3/4/5/7/8/12/13/17/20/26/27/28
TDD B38/39/40/41
RX B40
RX B38/41
TX B7/38/40
TXBC0/5/8/20/26/28
TX B1/B2/B3/B4
TX B12/B13/B17
TRX B28A
TRX B28B
TD LTE B40
TD LTE B41/B38
TRX B7
VBAT
TRX B1-B4
TRX B3/G1800
TRX B27——B2/PCS1900RX
TRX B5/BC0/G850/B26
TRX B8/G900RX——B13
TRX B20——B12/17
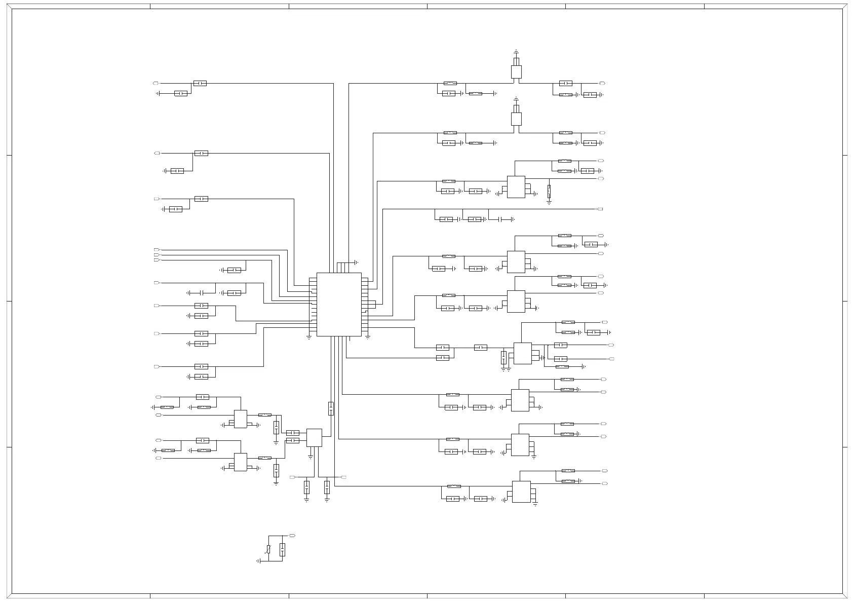
Note: The differences between B8 and B9 frequency bands are not updated in this figure.

Related product manuals