EasyManua.ls Logo

Keysight Technologies N6705C - Overall Troubleshooting

Keysight Technologies N6705C
476 pages
Print Icon
To Next Page IconTo Next Page
To Next Page IconTo Next Page
To Previous Page IconTo Previous Page
To Previous Page IconTo Previous Page
Loading...
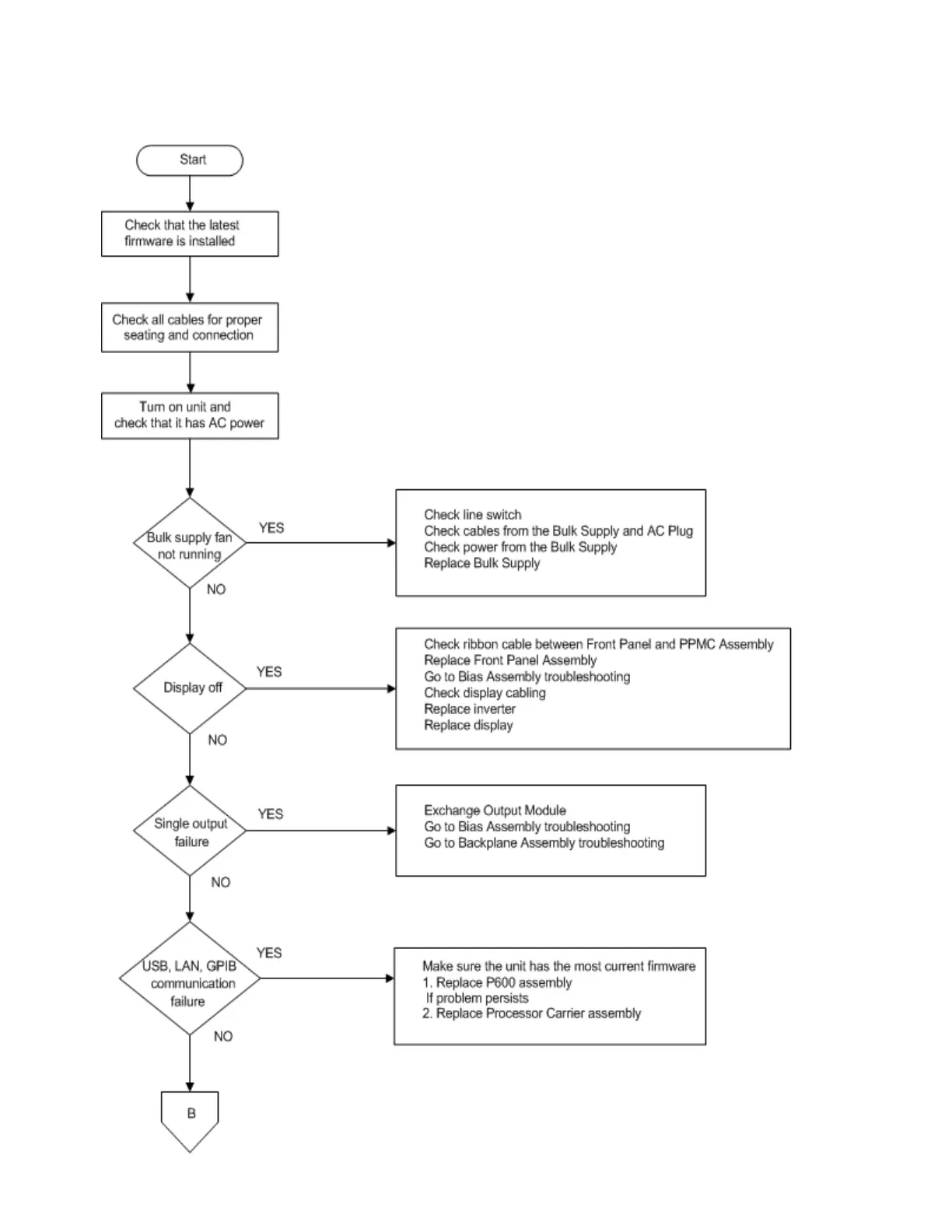
Overall Troubleshooting
Keysight N6705C Operating and Service Guide 459
9 Service and Maintenance

Table of Contents