EasyManua.ls Logo

Konica Minolta CA-310 - Selecting Probe No.; Probe Number Selection Procedure; Probe Selection with Expansion Board

Konica Minolta CA-310
122 pages
Print Icon
To Next Page IconTo Next Page
To Next Page IconTo Next Page
To Previous Page IconTo Previous Page
To Previous Page IconTo Previous Page
Loading...
41
Measurement Preparation
[Selecting Method]
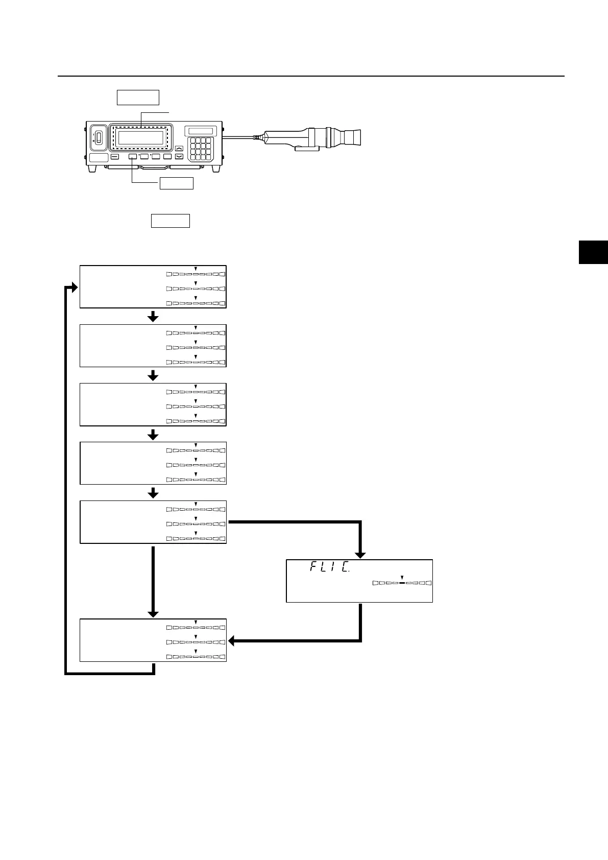
Press the MODE key to display the measurement mode you want to select.
Each time the MODE key is pressed, measurement mode will switch as shown below.
MODE key
Measurment
* By default (factory setting), the instrument is set so that xyLv mode will be selected automatically when the POWER switch is set to ON ( | ).
x
y
Lv
x
y
Lv
T
Lv
uv
x
y
Lv
R
B
G
R/G
B/G
G
R
B
G
R
B/R
G/R
u'
Lv
v'
x
y
Lv
x
y
Lv
xyLv mode
TuvLv mode
Analyzer mode (G Standard)
XYZ mode
Analyzer mode (R Standard)
u'v'Lv mode
When LED Flicker Measuring ø27 Probe(CA-
P32/35) or LED Flicker Measuring ø10
Probe(CA-PS32/35) is connected,
When LED Universal Measur-
ing ø27 Probe(CA-PU32/35) is
or LED Universal Measuring
ø10 Probe(CA-PSU32/35) con-
nected,
Flicker mode

Table of Contents

Related product manuals