EasyManua.ls Logo

Konica Minolta CA-310 - Page 84

Konica Minolta CA-310
122 pages
Print Icon
To Next Page IconTo Next Page
To Next Page IconTo Next Page
To Previous Page IconTo Previous Page
To Previous Page IconTo Previous Page
Loading...
82
1
3
2,3
6
4 5
5
7
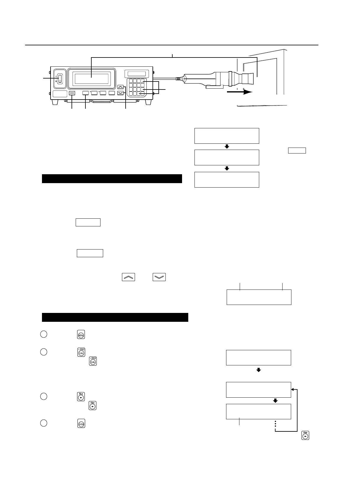
DARKEN PROBE
PUSH 0-CAL KEY
ZERO CALIBRATION
CH00 EXT Ad P1A
[ ]
CH01 EXT P3A
[ ]
MENU : SELECT
PUSH SPACE KEY
SELECT : PROBE
P1 35881112 A
SELECT : PROBE
P3 35881113
Message displayed
when the POWER
switch is set to ON
Press the 0-CAL key.
During zero calibration
End of zero calibration
Memory channel
Probe no.
Menu selection screen
PROBE selection screen
Probe no.
Press the
key until the
desired probe
no. appears.
[Operating Procedure]
1. Set the POWER switch to ON.
2. Set the 0-CAL ring of the measuring probe
to the 0-CAL position.
Never direct the measuring probe toward a high-inten-
sity illuminant.
When the optional 4-Probe Expansion Board CA-B15 is used
Set the 0-CAL ring of every measuring probe to the 0-
CAL position. Zero calibration will not be performed
correctly if the 0-CAL ring of any of the measuring
probes is not set to the 0-CAL position.
3. Press the 0-CAL key.
After zero calibration is complete, set the 0-CAL ring
to the MEAS position and start measurement.
4. Press the MODE key to select analyzer measure-
ment mode (RGB).
5. Press the MEMORY CH and keys to select
the memory channel for which the RGB emission
characteristic for analyzer mode has been set (page
59).
When the optional 4-Probe Expansion Board CA-B15 is used
Select the probe no. for which the RGB emission characteristic for the analyzer mode has been input.
1 Press the key.
The LCD display section will switch to the menu selection screen.
2 Press the key to open the PROBE selection screen.
Each time the
key is pressed, the screen will switch in the
order PROBE SYNC ID Name input RANGE Mea-
surement Speed Number of Digits Calibration Standard
RS232C Baud Rate PROBE.
3 Press the key to display the probe no. you want to select.
Each time the
key is pressed, the probe no. switches in the
order [P1] ….
4 Press the key to confirm the selection.
* By default (factory setting), the instrument is set so that [P1] will be selected automati-
cally when the POWER switch is set to ON( | ).
6. Place the measuring probe against the display and
take measurement.
Place the probe against the display
Block entry of light

Table of Contents

Related product manuals