EasyManua.ls Logo

Krone Swadro 810 - Page 90

Krone Swadro 810
94 pages
Print Icon
To Next Page IconTo Next Page
To Next Page IconTo Next Page
To Previous Page IconTo Previous Page
To Previous Page IconTo Previous Page
Loading...
01
01
Albers24/01/03
0303-274-0
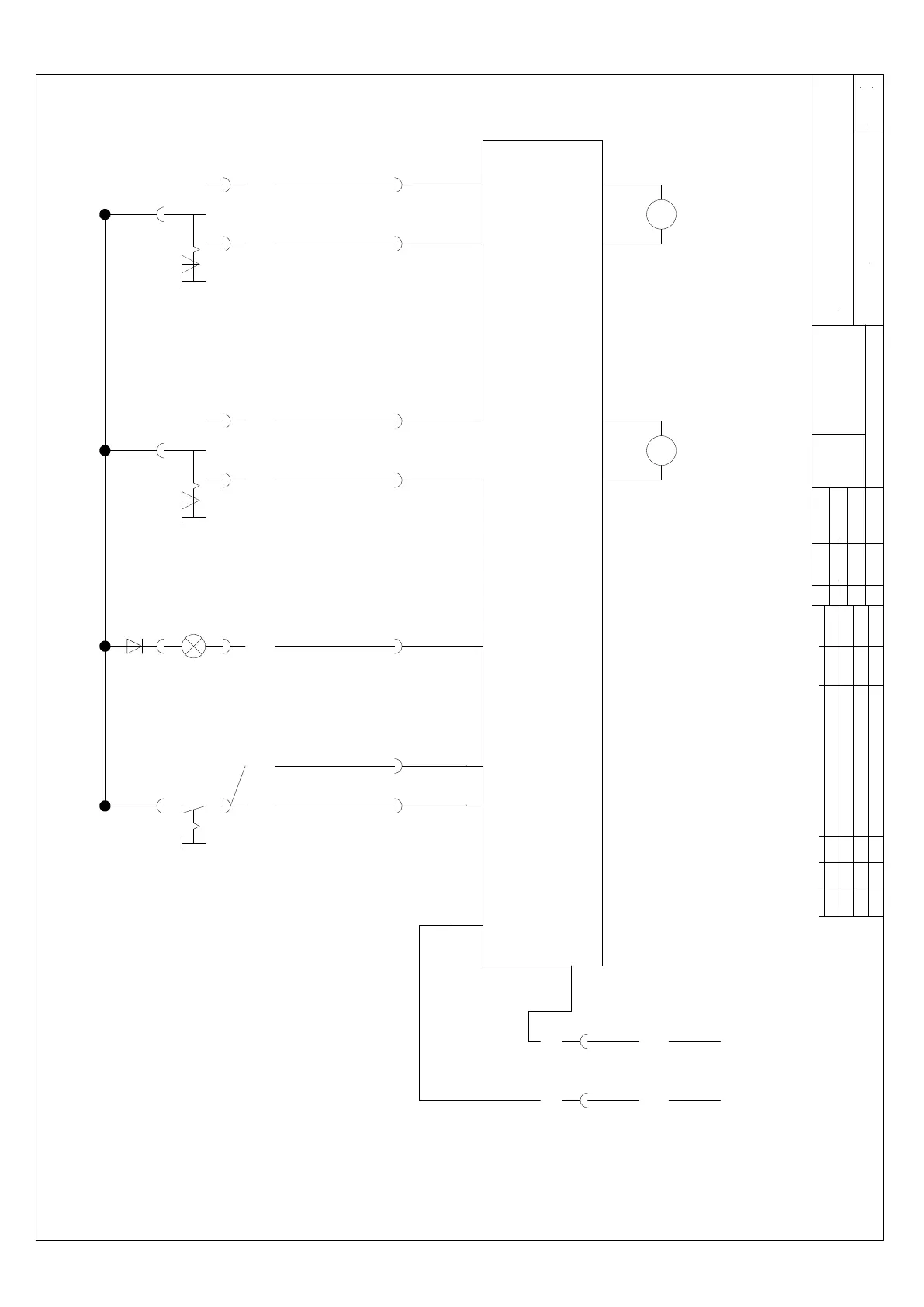
Schaltplan SW ohne Einzel.
(NEU MIT 6179 )
M2
/2.5² /2.5²
/1²
1 2
M1
/2.5² /2.5²
/1²
1 2
1 13 3
123
2
123
2
8765
1 2
9 10
J K E F G H
S1 S3 S4
Ein-Aus
S3 Arbeitshöhe Links S4 Arbeitshöhe Rechts
15/30 31
1N4007
/1²/1²
1 2
Steckdose
am Drei-
punktbock
+12V
von der
Batterie
Masse
von der
Batterie
M1 =
Arbeits-
höhe ein-
stellen
links
M2 =
Arbeits-
höhe ein-
stellen
rechts
links
auf
rechts
auf
rechts
ab
links
ab
Steckdose
3polig
am Drei-
punktbock
1
2
22
Platine für
Motorschaltung
X1
X4/9
X4/8
X4/7
X4/6X4/2
X4/3
X4/11
X4/10
11
L
X2
X4/4
X4/5
X4/1
/1²/1²/1²
/2.5²
/2.5²

Table of Contents

Other manuals for Krone Swadro 810

Related product manuals