EasyManua.ls Logo

Marantz SR5005 - Page 39

Marantz SR5005
165 pages
Print Icon
To Next Page IconTo Next Page
To Next Page IconTo Next Page
To Previous Page IconTo Previous Page
To Previous Page IconTo Previous Page
Loading...
39
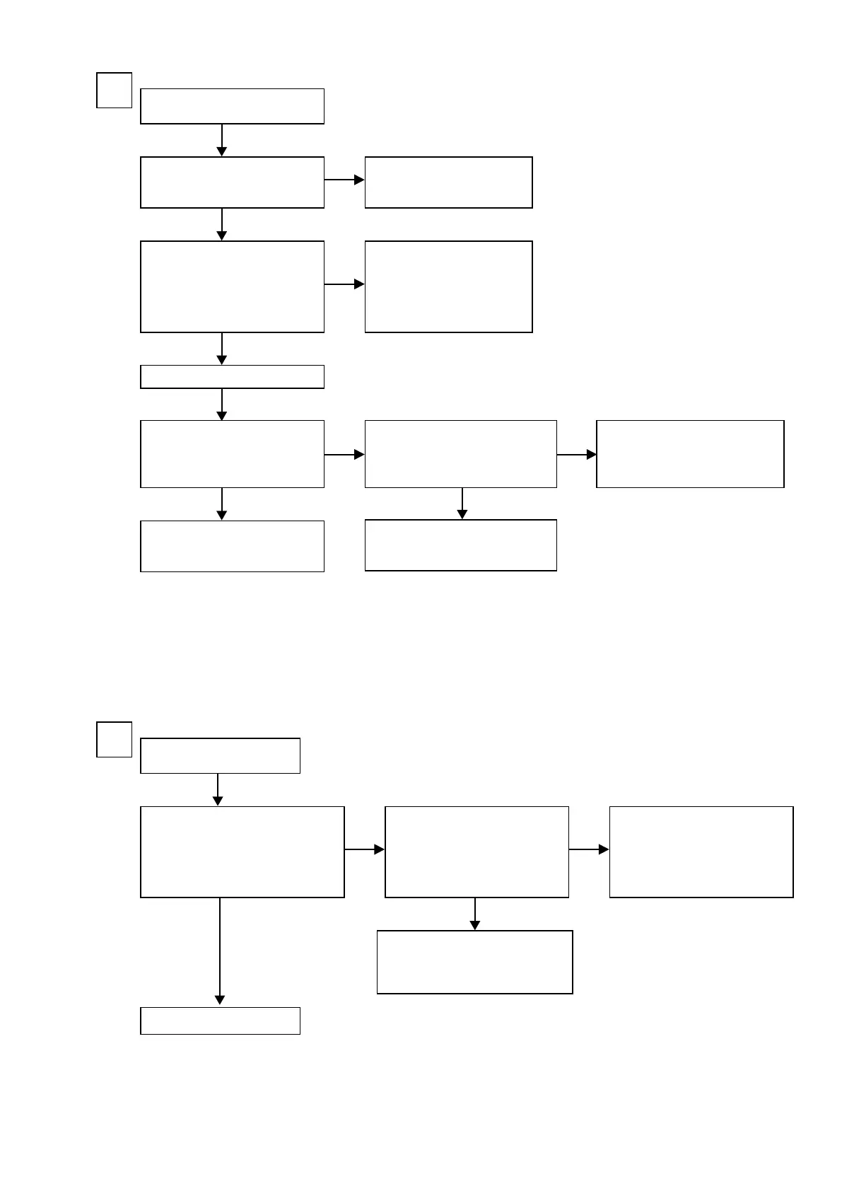
Input
COMPONENT
B
Check power supply voltage.
V+5V : N2004-4pin
V-5V : N2004-1pin
Check on set value of each IC.
HDMI B'D
L2701 :
Check I
2
C communication
waveforms.
L2702 :
Check I
2
C communication
waveforms.
Check output of
selector (U2003).
COMPONENT-Y : JV94
COMPONENT-Cb : JV169
COMPONENT-Cr : JV107
Check intput of
selector (U2003).
COMPONENT-Y : JV80
COMPONENT-Cb : JV79
COMPONENT-Cr : JV175
Check power supply voltage of
U2003, and surrounding circuitry
soldering of IC.
Check cable between main unit
and monitor or check monitor.
Check cable between main unit and
player or check player.
Extend HDMI B'D using a jig.
REGULATOR B'D aw.
HDMI B'D aw.
NG
NG
NG NG
OK
OK
OK
OK
b
Unless speci ed, VIDEO B'D part.
s
Check FRONT CONNECTOR B'D
aw, and connection of FRONT
CONNECTOR B'D or HDMI B'D and
VIDEO B'D.
HDMI B'D aw
OK
OK
Input
CVBS/COMPONENT
C
Check input signal of VIDEO DECODER
HDMI B'D
V : L2714
COMPONENT-Y : L2717
COMPONENT-Cb : L2716
COMPONENT-Cr : L2715
Check signal DET
V_L2704 : H(+3.3V)
COMPONENT_L2703 : H(+3.3V)
Input CVBS : to A
Input COPONENT : to B
NG NG

Table of Contents

Other manuals for Marantz SR5005

Related product manuals