EasyManua.ls Logo

Megger ADX15 - Test Sequence Selection

Megger ADX15
179 pages
Print Icon
To Next Page IconTo Next Page
To Next Page IconTo Next Page
To Previous Page IconTo Previous Page
To Previous Page IconTo Previous Page
Loading...
www.megger.com
Megger Baker ADX User Guide
66
Test Sequences
Test Sequence Selection
Test Sequences are predefined descriptions of the steps and processes that a fully automatic (sequenced) test follows
when executed. They convey safety and connection messages to prepare the user for the test, along with defining the
types of tests that will be run on the asset.
Sequence can include installation-specific pictures, general information that you want to include in all testing (such as
Job Safety sheets), or other reminders that could benefit all of your operators.
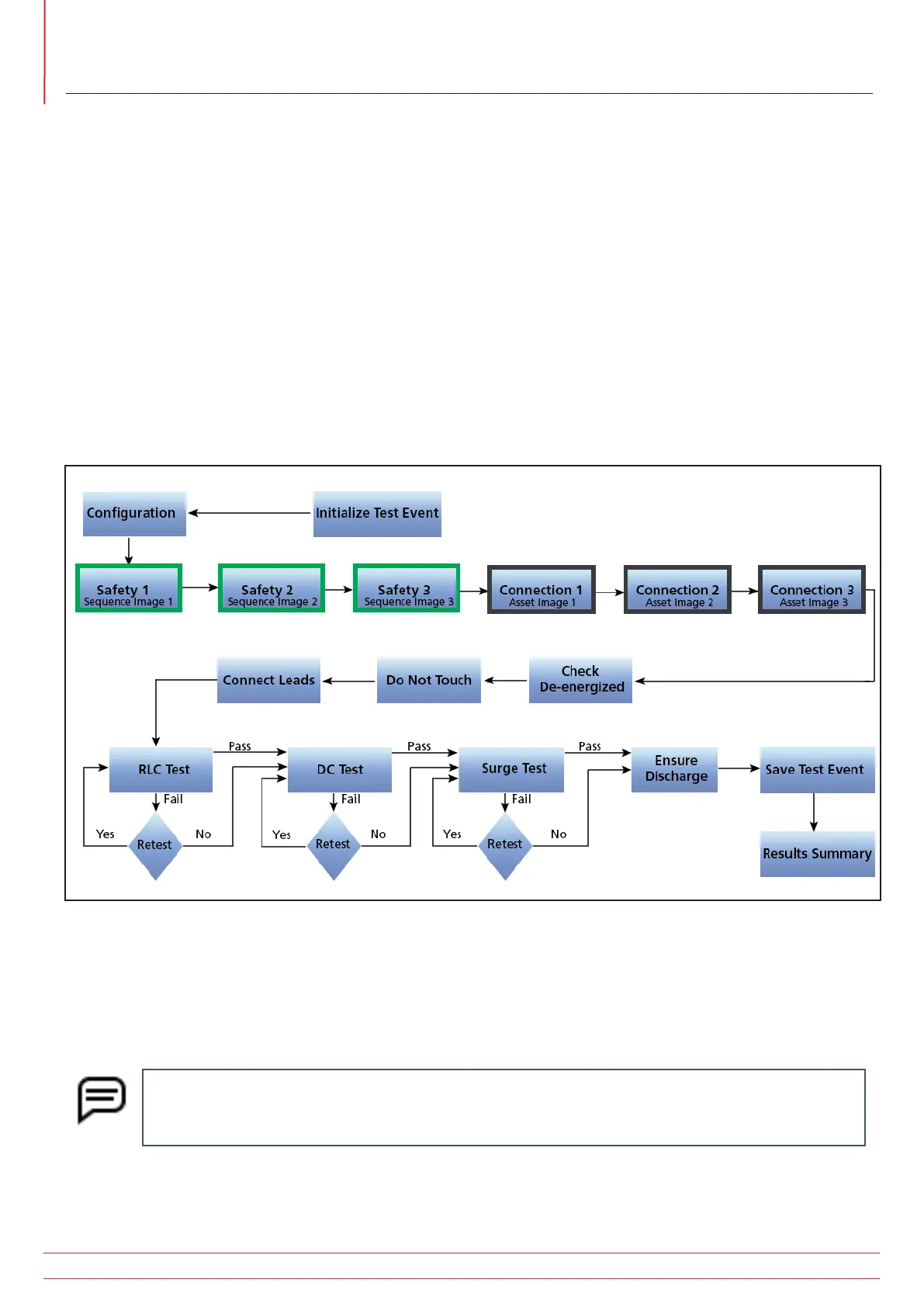
A simplified example sequence is shown below.
Images added when editing a Test Sequence appear within the sequence as “Safety” elements as shown in the
example below.
Images added when editing an asset appear within an assigned sequence as the three “connection” elements as
shown in the example.
As the graphic illustrates, up to three images can be added to the Safety and Connection groups..
Fig 63: Simplified Test Sequence showing positions of Sequence and Asset Images.
The sequences are created and managed by Megger Baker Instruments. If you need additional sequences besides
those provided as the standard set with the ADX, or if you need modifications to current sequences to better fit your
organization’s needs, please contact Megger Baker Instruments for assistance.
NOTE: A number of graphical Safety and Connection messages that address common topics are built
into the sequences. Images added to the Asset or Sequence from within the ADX software are added to
these built-in messages and are typically specific to the Asset being tested.

Table of Contents

Related product manuals