EasyManua.ls Logo

Midea MV5-X252W/V2GN1 - 4.23 xF1 Troubleshooting; 4.23.1 Digital display output; 4.23.2 Description; 4.23.3 Possible causes

Midea MV5-X252W/V2GN1
106 pages
Print Icon
To Next Page IconTo Next Page
To Next Page IconTo Next Page
To Previous Page IconTo Previous Page
To Previous Page IconTo Previous Page
Loading...
V5 X VRF 50/60Hz
98 201608
Midea V5 X Series Service Manual
4.23 xF1 Troubleshooting
Digital display output 4.23.1
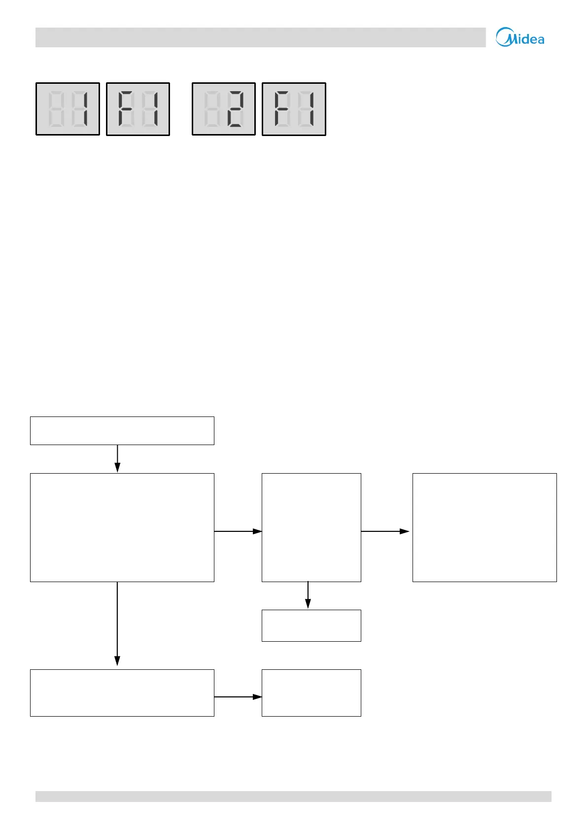
'x' is a placeholder for the compressor system (compressor and related electrical components), with 1 representing
compressor system A and 2 representing compressor system B.
Description 4.23.2
1F1 indicates compressor A DC bus voltage error.
2F1 indicates compressor B DC bus voltage error.
When the DC bus voltage is outside the range 300-800V continuously for 10 seconds, the system displays the F1 error
code and all units stop running.
Error code is only displayed on the unit with the error.
Possible causes 4.23.3
Loosened wiring within electric control box.
Power supply abnormal.
Contactor damaged.
Three-phase bridge rectifier damaged.
Reactor damaged.
DC filter board damaged.
Inverter module damaged.
Main PCB damaged.
Procedure 4.23.4
xF1
Voltage between +15V and N pins of
inverter module voltage monitor port on
main PCB is abnormal
1
Yes
Wires between
inverter module
voltage monitor port
on main PCB and
voltage monitor port
on inverter module
are loose
3
No
Replace the inverter module
Yes
No
Ensure the wires are
connected properly
Voltage between P and N pins of inverter
module voltage monitor port on main
PCB is abnormal
2
Yes
Replace outdoor
main PCB
Flowchart continued on next page

Table of Contents

Related product manuals