EasyManua.ls Logo

Mitsubishi Electric Melservo-J5 MR-J5 Series - Page 156

Mitsubishi Electric Melservo-J5 MR-J5 Series
446 pages
To Next Page IconTo Next Page
To Next Page IconTo Next Page
To Previous Page IconTo Previous Page
To Previous Page IconTo Previous Page
Loading...
154
6 OPTIONS AND PERIPHERAL EQUIPMENT
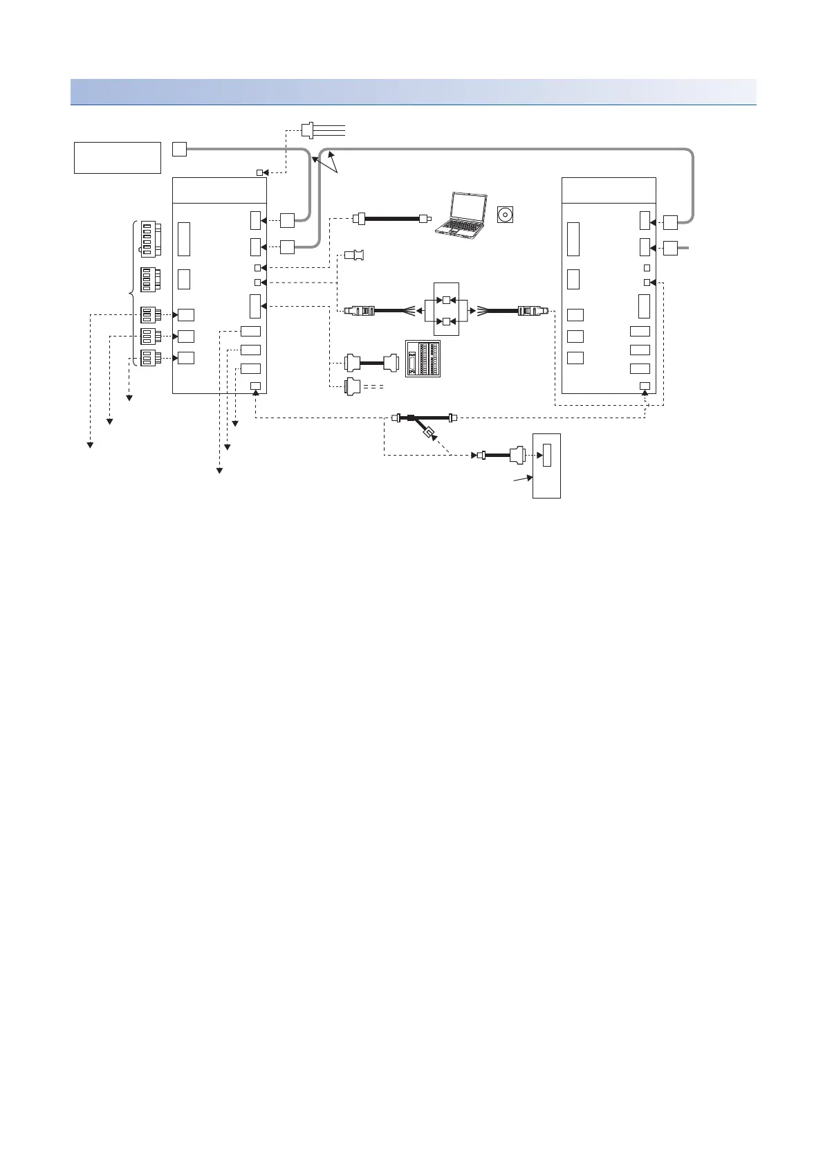
6.1 Cable/connector sets
MR-J5W_-_G_
*1 Refer to the following page for information on Ethernet cable specifications.
Page 159 Ethernet cable [G] [WG]
(1) (11)
(6)
CNP2
CNP1
CN5
CN6
CN3
CN8
CN1A
CN1B
CN2B
CN2A
CN2C
CN4
CNP3A
(7)
(8)
(9)
CNP3B
CNP3C
MR-TB26A
CNP2
CNP1
CN5
CN3
CN8
CN1A
CN1B
CN2B
CN2A
CN2C
CN4
CNP3A
CNP3B
CNP3C
(4)
(3)
(2)
MR-J3-D05
(5) (5)
CN9
CN10
Ethernet cable
*1
To C-axis servo motor
power supply
To B-axis servo motor
power supply
To A-axis servo motor
power supply
Setup software
MR-Configurator2
To C-axis servo motor encoder
To B-axis servo motor encoder
To A-axis servo motor encoder
Servo amplifier
Controller
Junction terminal block
Servo amplifier
Battery case: MR-BT6VCASE
Battery: MR-BAT6V1 × 5 pcs.
Network
Safety logic unit

Table of Contents

Related product manuals