EasyManua.ls Logo

Mitsubishi LE-40MTB-E - Simultaneous Multi-Reel Control

Mitsubishi LE-40MTB-E
80 pages
Print Icon
To Next Page IconTo Next Page
To Next Page IconTo Next Page
To Previous Page IconTo Previous Page
To Previous Page IconTo Previous Page
Loading...
22
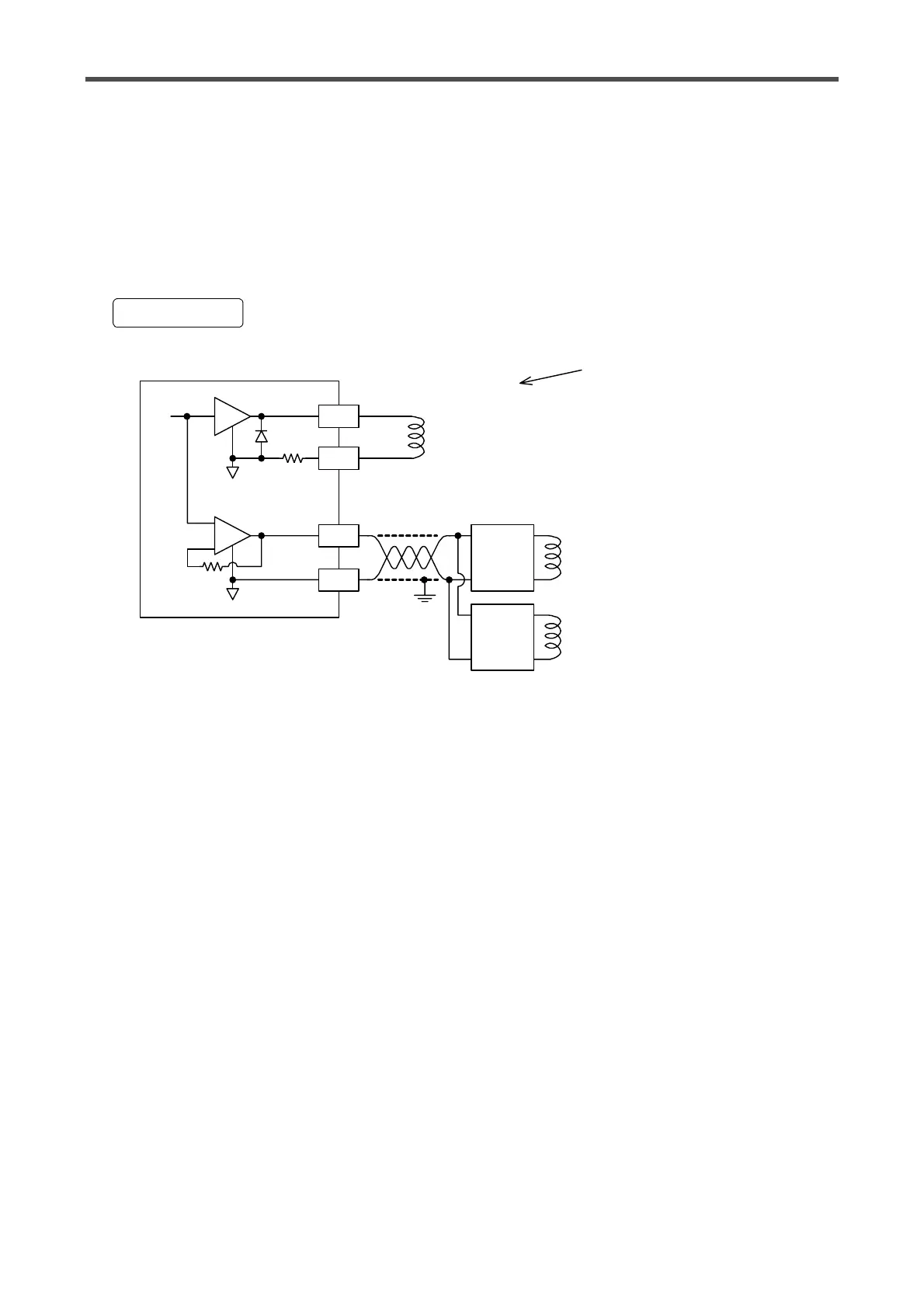
6.6 Simultaneous multi-reel control
When controlling multiple reels by the tension detection from one-reel, the basic setting and connection are
the same as those described up to section 5. This section therefore describes the connection related only.
This example is applicable to :
• Cutters to cut off several sheets at one time.
• The machine using two powder brakes simultaneously or one of the two powder brakes because the
machine cannot be controlled by one powder brake due to the wide range of torque control.
Connect DC24V system powder
clutch (winding)/brake (unwinding).
Connect the hysteresis clutch and
brake in the same manner.
When using two or more powder
clutches/brakes, connect them in
the manner that the total of the rat-
ed current will be 4A or less.
Note, however, that torque variation
occurs between the powder clutch
and brake.
• When the P-N output is insufficient, up to 10 pcs. power amplifiers for powder clutches and brakes can
be connected to terminals SA-SN.
• Two or more servo amplifier can also be connected. Note, however, that the load resistance should be
1 k or greater.
• If the torque variations between the reels need to be restricted, connect an adjusting resistor.
• When connecting an adjusting resistor between terminals P-N, the capacity and resistance should be
appropriate.
• When the power amplifier and servo amplifier are connected, adjust the gain on the power amplifier or
the servo amplifier as much as possible.
1. Connection
SA
SN
Power
amplifier
0.1
Powder clutch / brake
Hysteresis clutch / brake
P
N
Power
amplifier

Table of Contents

Related product manuals