EasyManua.ls Logo

NAD T 752 - M24 C16; Pt6306

NAD T 752
63 pages
Print Icon
To Next Page IconTo Next Page
To Next Page IconTo Next Page
To Previous Page IconTo Previous Page
To Previous Page IconTo Previous Page
Loading...
40
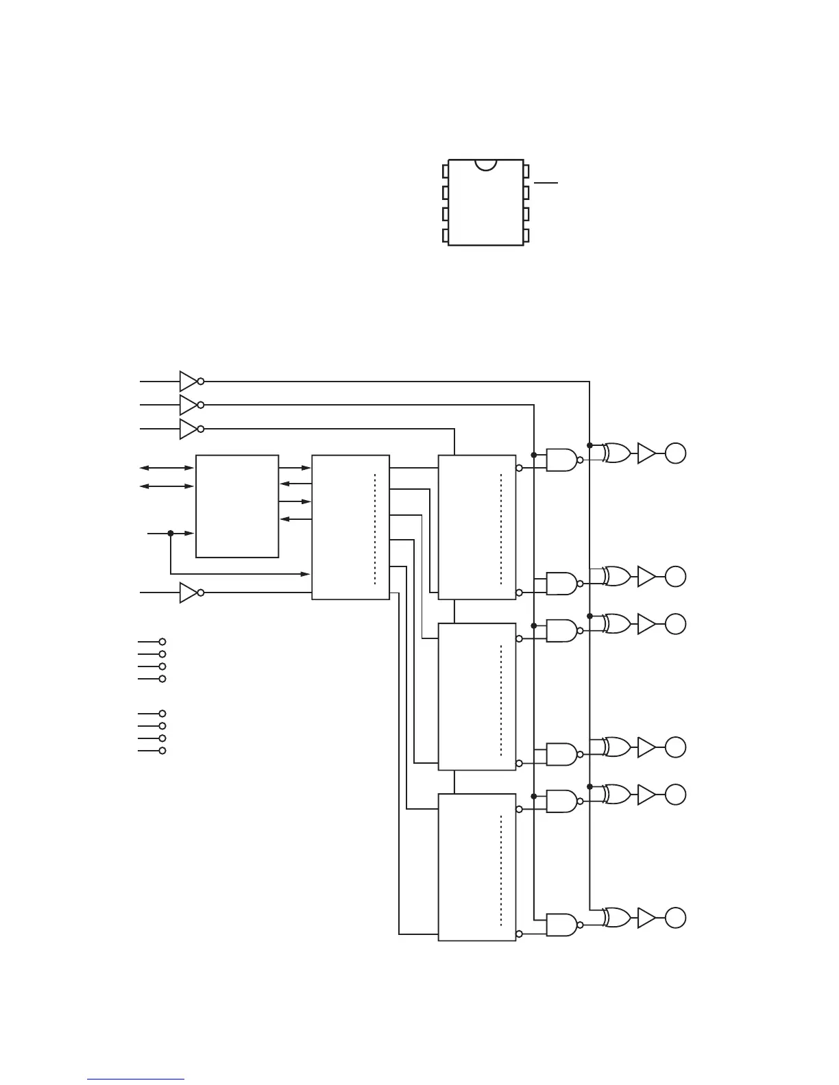
M24C16
KEYBOARD: U210
SDAV
SS
SCL
WC
V
CC
/ E2
M24Cxx
1
2
3
4
8
7
6
5
/ E2/ E2/ E2NC
/ E1
/ E1/ E1/ NCNC
/ E0
/ E0/ NC/ NCNC
/1Kb
/2Kb/4Kb/8Kb16Kb
PT6306
KEYBOARD: U203
PCB
44
45
43
37
36
41
38
RDIO
BK
LATB
LDIO
RDIN
RDOUT
LDIN
LDOUT
DIR
CLK
SQ1
SQ64
QB1
HVO1
HVO23
G
QB23
DIRECTION
CONTROL
UNIT
SHIFT
UNIT
LATCH
UNIT
DIR
RDIO
LDIO
DIR
CLKB
QB24
HVO24
HVO41
G
QB41
LATCH
UNIT
51
73
82
99
QB42
HVO42
HVO64
G
QB64
LATCH
UNIT
08
30
VDD2 02
31
50
79
VSS2 05
34
47
76

Table of Contents

Related product manuals