EasyManua.ls Logo

Nibe F2040 - Page 58

Nibe F2040
116 pages
Print Icon
To Next Page IconTo Next Page
To Next Page IconTo Next Page
To Previous Page IconTo Previous Page
To Previous Page IconTo Previous Page
Loading...
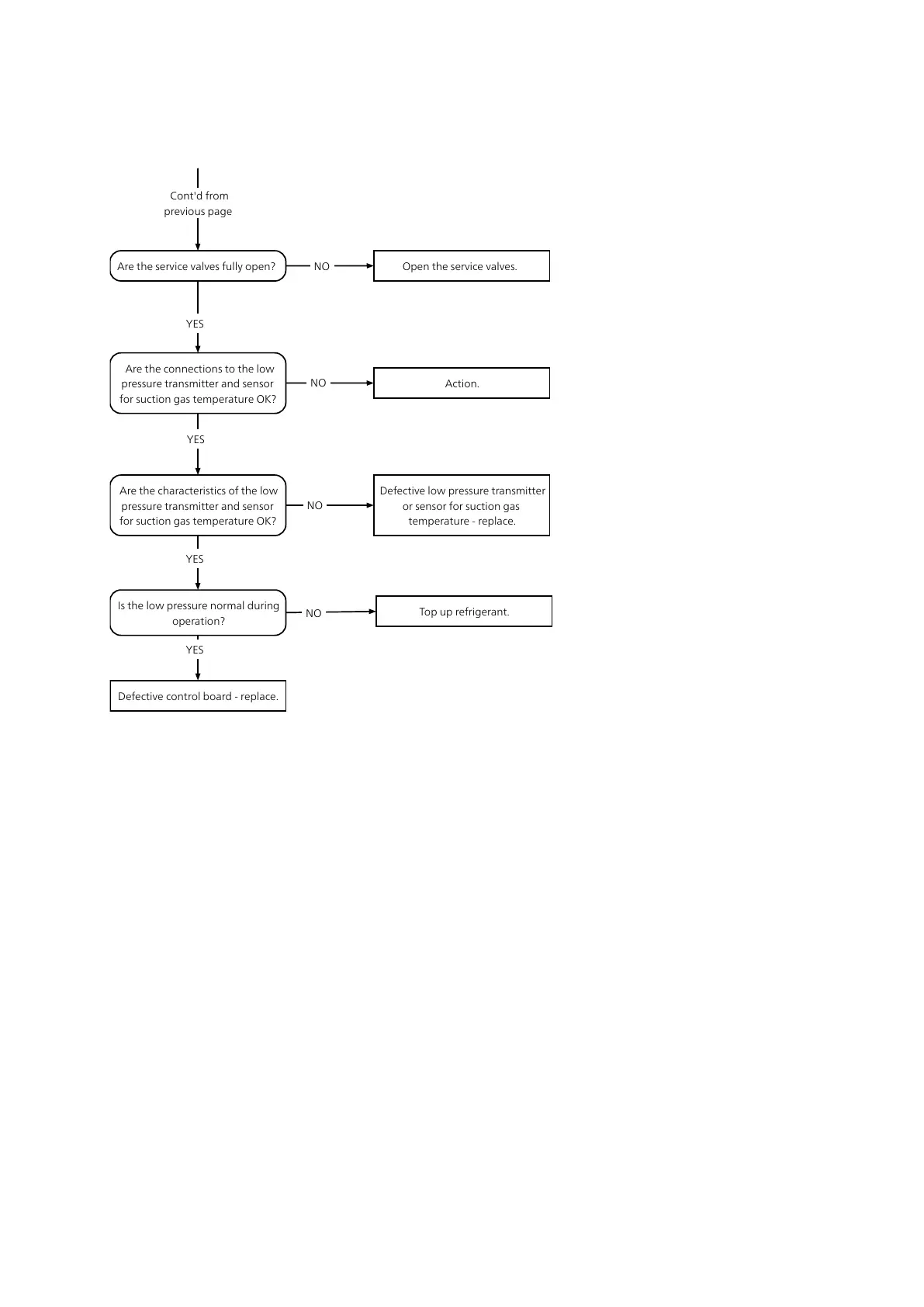
Are the service valves fully open?
YES
YES
YES
Are the characteristics of the low
pressure transmitter and sensor
for suction gas temperature OK?
Is the low pressure normal during
operation?
Defective control board - replace.
Open the service valves.
Action.
Are the connections to the low
pressure transmitter and sensor
for suction gas temperature OK?
Defective low pressure transmitter
or sensor for suction gas
temperature - replace.
Top up refrigerant.
NO
NO
NO
NO
Cont'd from
previous page
YES
NIBE™ F2040Chapter 6 | Troubleshooting56

Table of Contents

Other manuals for Nibe F2040

Related product manuals