EasyManua.ls Logo

Nibe F2040 - Inverter Error

Nibe F2040
116 pages
Print Icon
To Next Page IconTo Next Page
To Next Page IconTo Next Page
To Previous Page IconTo Previous Page
To Previous Page IconTo Previous Page
Loading...
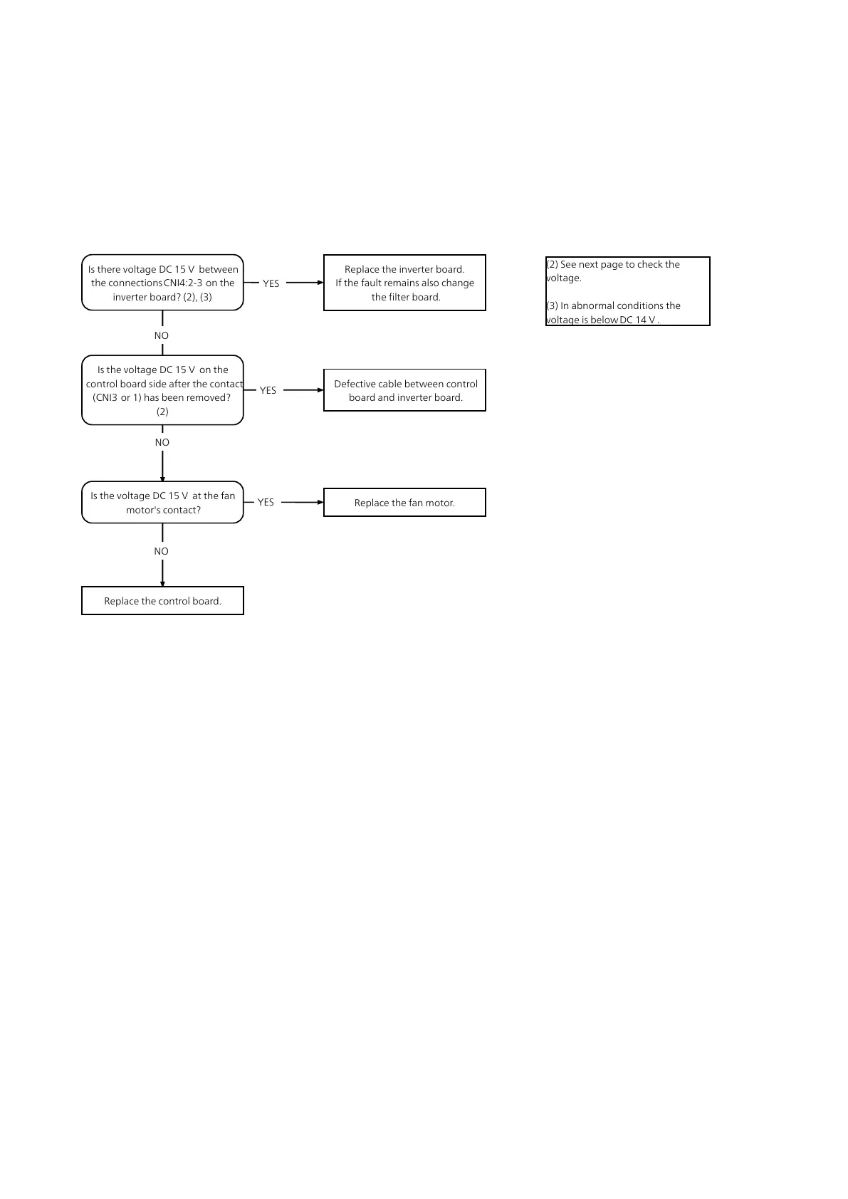
265 - Inverter error
Is there voltage DC 15 V between
the connections CNI4:2-3 on the
inverter board? (2), (3)
NO
NO
NO
Is the voltage DC 15 V at the fan
motor's contact?
Replace the control board.
Replace the inverter board.
If the fault remains also change
the filter board.
Defective cable between control
board and inverter board.
Is the voltage DC 15 V on the
control board side after the contact
(CNI3 or 1) has been removed?
(2)
Replace the fan motor.
YES
YES
YES
(2) See next page to check the
voltage.
(3) In abnormal conditions the
voltage is below DC 14 V .
63Chapter 6 | TroubleshootingNIBE™ F2040

Table of Contents

Other manuals for Nibe F2040

Related product manuals