EasyManua.ls Logo

Nibe F2040 - Inverter Error

Nibe F2040
116 pages
Print Icon
To Next Page IconTo Next Page
To Next Page IconTo Next Page
To Previous Page IconTo Previous Page
To Previous Page IconTo Previous Page
Loading...
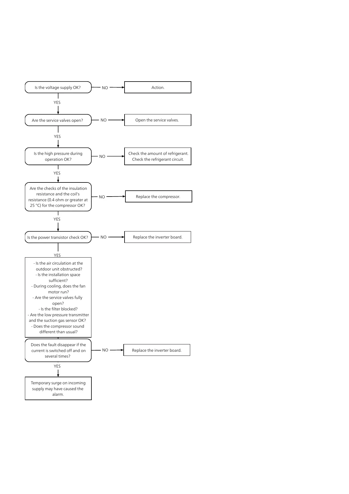
263 - Inverter error
Is the voltage supply OK?
YES
YES
YES
Is the high pressure during
operation OK?
Are the checks of the insulation
resistance and the coil's
resistance (0.4 ohm or greater at
25 °C) for the compressor OK?
Action.
Open the service valves.
Are the service valves open?
Check the amount of refrigerant.
Check the refrigerant circuit.
Replace the compressor.
NO
NO
NO
NO
YES
YES
YES
- Is the air circulation at the
outdoor unit obstructed?
- Is the installation space
sufficient?
- During cooling, does the fan
motor run?
- Are the service valves fully
open?
- Is the filter blocked?
- Are the low pressure transmitter
and the suction gas sensor OK?
- Does the compressor sound
different than usual?
Does the fault disappear if the
current is switched off and on
several times?
Replace the inverter board.
Is the power transistor check OK?
Replace the inverter board.
NO
Temporary surge on incoming
supply may have caused the
alarm.
NO
YES
61Chapter 6 | TroubleshootingNIBE™ F2040

Table of Contents

Other manuals for Nibe F2040

Related product manuals