EasyManua.ls Logo

Nibe F2040 - Insufficient Refrigerant

Nibe F2040
116 pages
Print Icon
To Next Page IconTo Next Page
To Next Page IconTo Next Page
To Previous Page IconTo Previous Page
To Previous Page IconTo Previous Page
Loading...
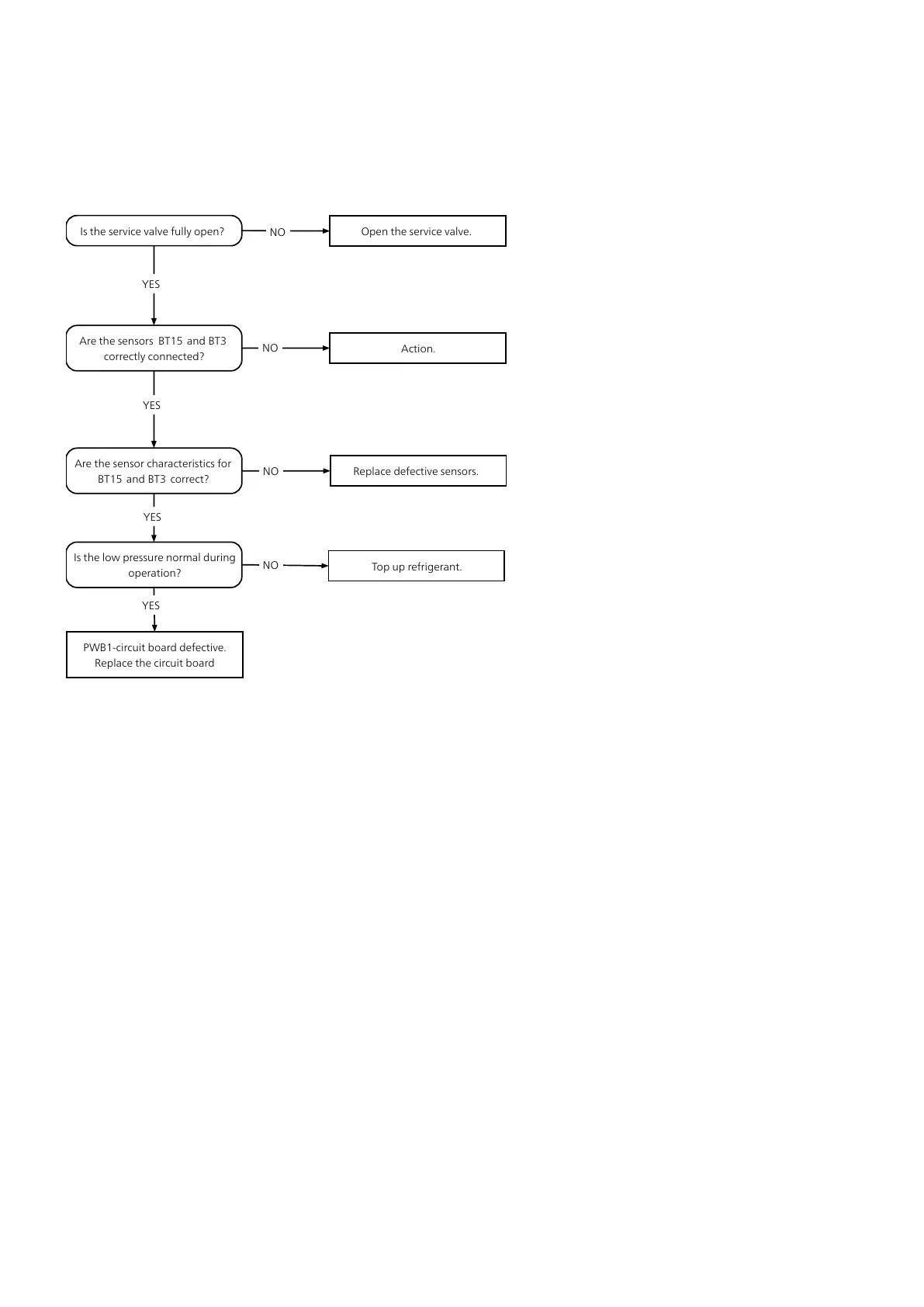
266 - Insufficient refrigerant
Is the service valve fully open?
YES
YES
Is the low pressure normal during
operation?
Open the service valve.
Action.
Are the sensors BT15 and BT3
correctly connected?
NO
NO
Top up refrigerant.
NO
YES
PWB1-circuit board defective.
Replace the circuit board
Replace defective sensors.
Are the sensor characteristics for
BT15 and BT3 correct?
NO
YES
65Chapter 6 | TroubleshootingNIBE™ F2040

Table of Contents

Other manuals for Nibe F2040

Related product manuals