EasyManua.ls Logo

Nibe F2040 - Page 70

Nibe F2040
116 pages
Print Icon
To Next Page IconTo Next Page
To Next Page IconTo Next Page
To Previous Page IconTo Previous Page
To Previous Page IconTo Previous Page
Loading...
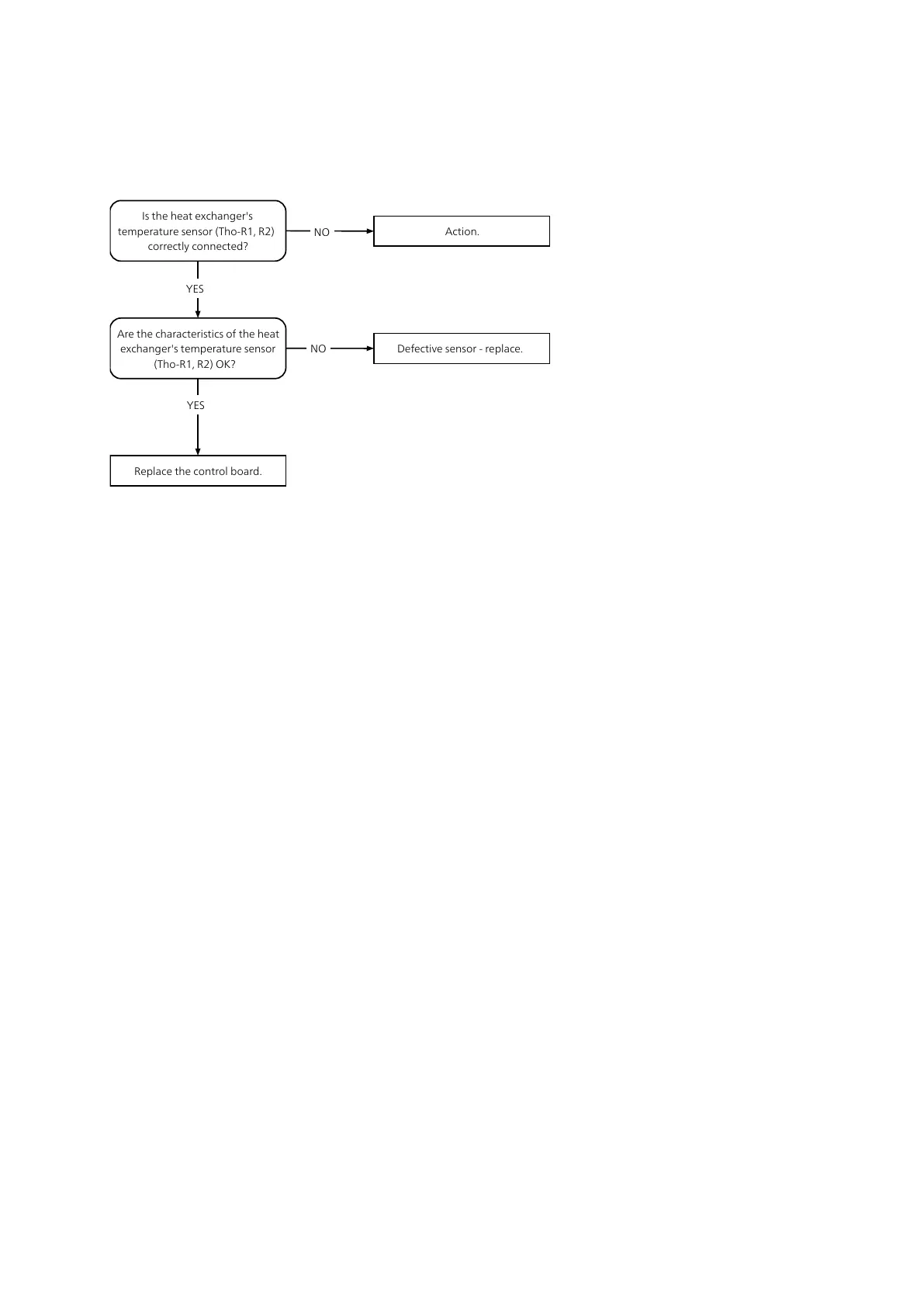
277 - S. fault Tho-R
Is the heat exchanger's
temperature sensor (Tho-R1, R2)
correctly connected?
YES
YES
Replace the control board.
Action.
Defective sensor - replace.
Are the characteristics of the heat
exchanger's temperature sensor
(Tho-R1, R2) OK?
NO
NO
NIBE™ F2040Chapter 6 | Troubleshooting68

Table of Contents

Other manuals for Nibe F2040

Related product manuals